Figure 2
From: Anatomical study for elucidating the stabilization mechanism in the trapeziometacarpal joint

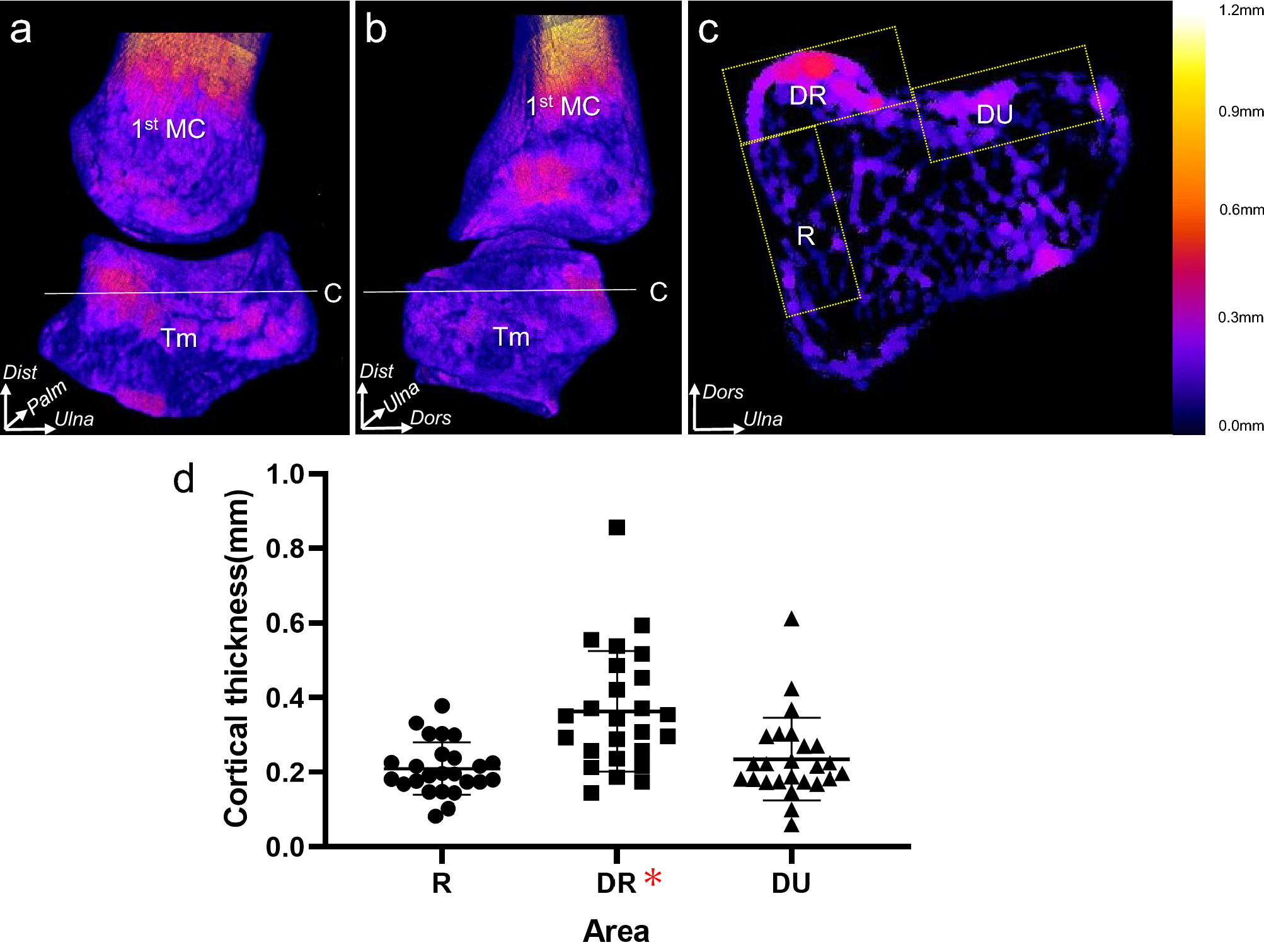
Evaluation of cortical bone thickening in the trapezium and the proximal part of the metacarpal bone. Mapping of the cortical thickening in the right trapeziometacarpal joint was performed after image processing. The thicker the cortical bone of the point, the brighter is the color of the point. (a,b) dorsal and radial aspects of three-dimensional cortical bone thickness images. (c) axial section at the level of the white line in (a) and (b). The cortical bone is divided into the radial side of the dorsal aspect (DR), ulnar side of the dorsal aspect (DU), and radial aspect (R) using equivalent rectangles, which are indicated by yellow dotted areas. The color bars (from black to navy blue, violet, red, orange, yellow, and white) indicate the cortical bone thickness distribution (mm). (d) scatterplot showing cortical bone thickness of the rectangles. Cortical bone thicknesses are presented as means and standard deviations. The mean cortical thickness of the DR (red asterisk) was significantly greater than the corresponding thicknesses of the DU and R (repeated-measures analysis of variance and Bonferroni post-hoc test, both P < 0.001). Dist, distal; Ulna, ulnar; Dors, dorsal; Palm, palmar.