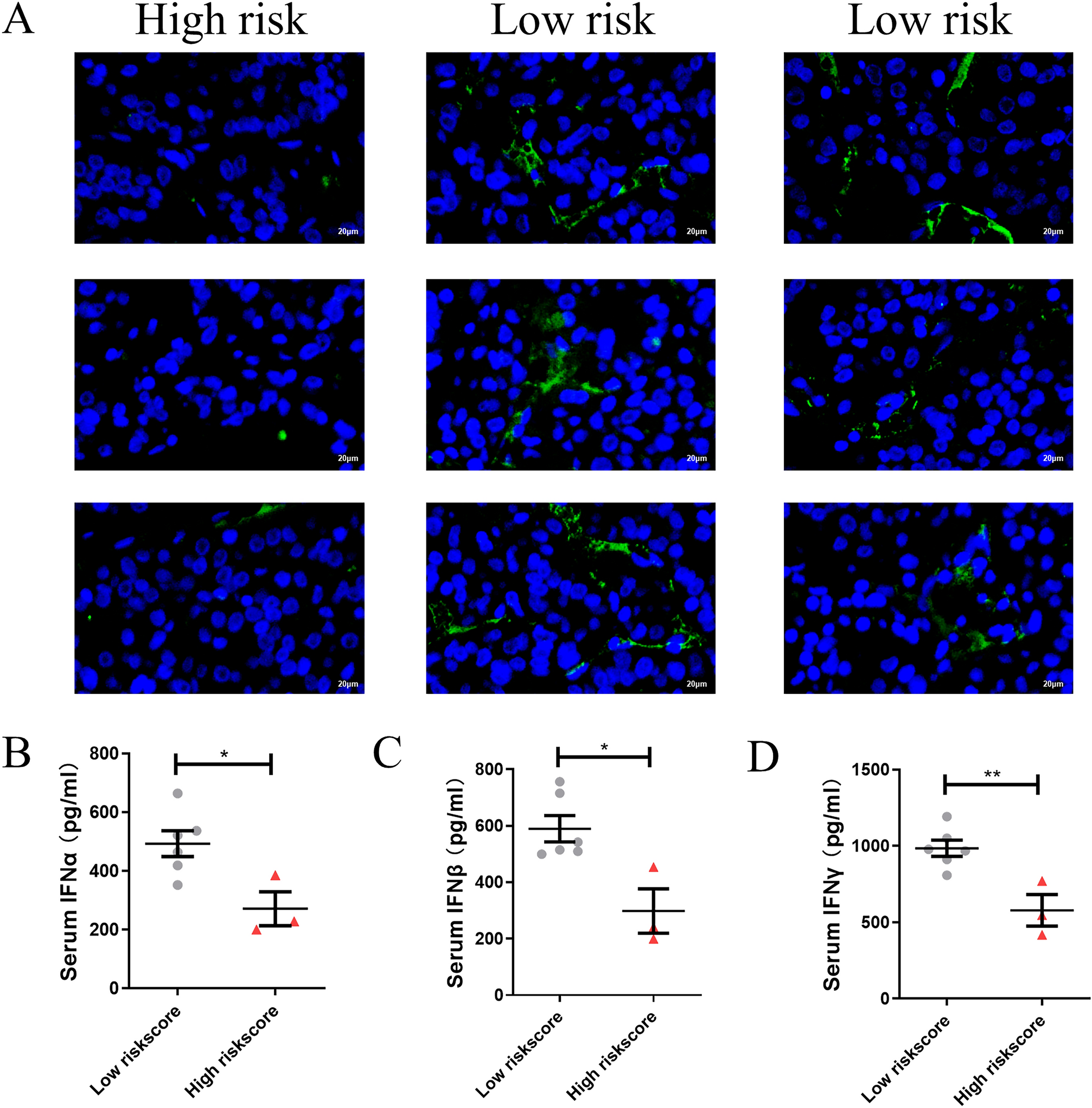
Figure 8

High risk score is associated with immunosuppression in HCC patients. (A) Representative images from multiplex immunofluorescent tissue staining for CD56 (green) and DAPI (blue) on high-riskscore and low-riskscore HCC tissues (Scale bar, 20 μm). (B–D) Serum IFNα, IFNβ and IFNγ concentration in high-riskscore and low-riskscore HCC patients.