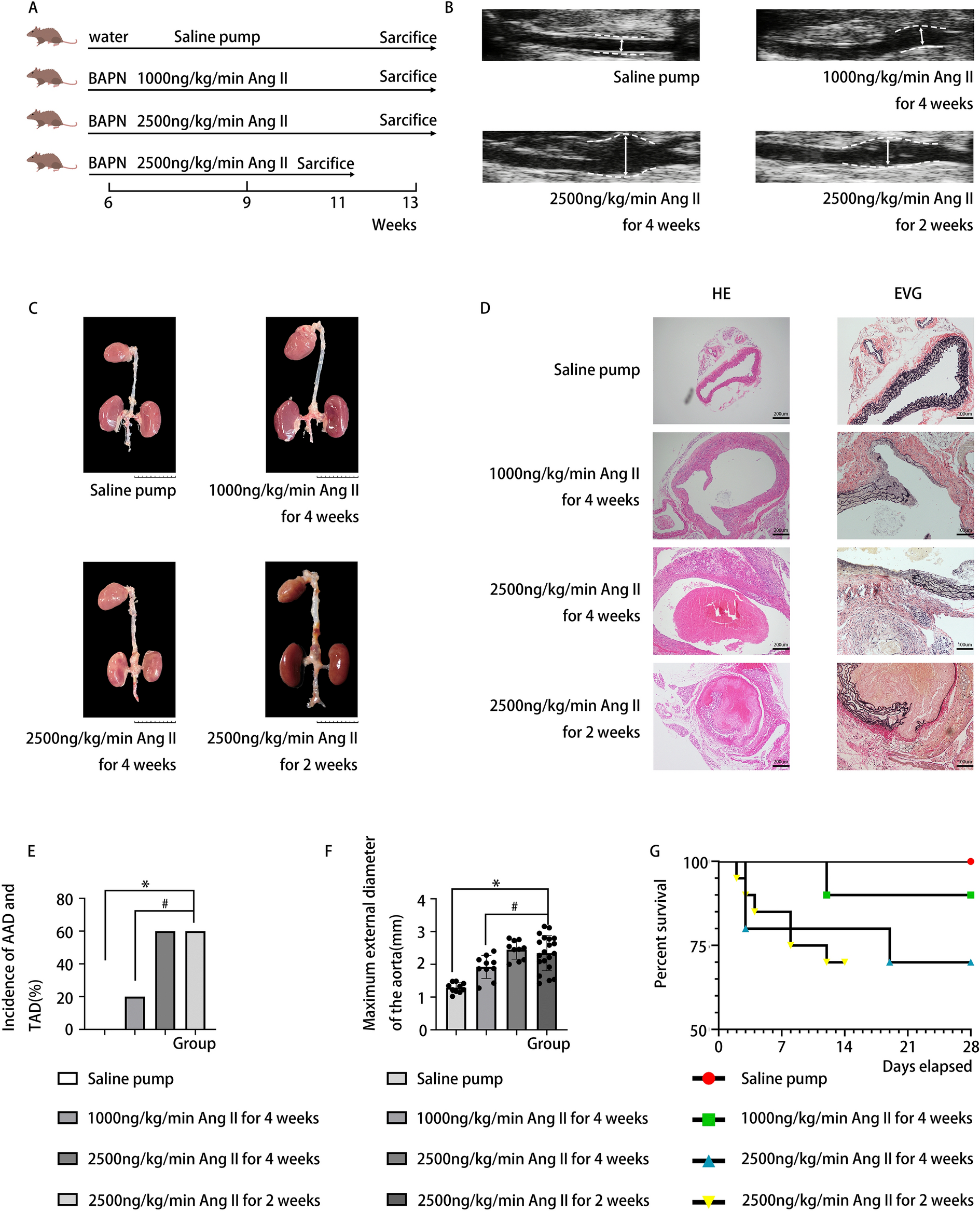
Figure 1
From: Establishment of a meta-analysis based novel aortic dissection mouse model

(A) Steps of inducing aortic dissection in each group (B) Representative ultrasonic image of abdominal aorta of mice in each group (C) Representative images of aortas isolated from ApoE−/− mice of each group (D) HE staining and EVG staining of abdominal aorta of each group (E) Mice treated with BAPN combined with 2500 ng/kg/min Ang II for 2 weeks could significantly increase the incidence of AD compared with saline pump group or treated with 1000 ng/kg/min AngII group. Mice treated with 2500 ng/kg/min Ang II for 4 weeks or 2 weeks had no significant impact on the incidence of AD. (*p < 0.05 vs. saline pump; #p < 0.05 vs. 1000 ng/kg/min AngII, Chi square-test) (F) The maximum external diameter of mice treated with BAPN combined with 2500 ng/kg/min Ang II for 2 weeks was significantly increased compared with that in saline pump group or treated with 1000 ng/kg/min AngII group, and the maximum external diameter of the aorta had no significant difference when treated with 2500 ng/kg/min Ang II for 4 weeks or 2 weeks. (*p < 0.05 vs. saline pump; #p < 0.05vs.1000 ng/kg/min AngII, ANOVA-test) (G) ApoE−/− Mice were divided into four groups as described earlier. The survival rate was analyzed by Kaplan–Meier survival analysis and compared by the vlog-rank test.