Figure 4
From: Effects of small molecule-induced dimerization on the programmed death ligand 1 protein life cycle

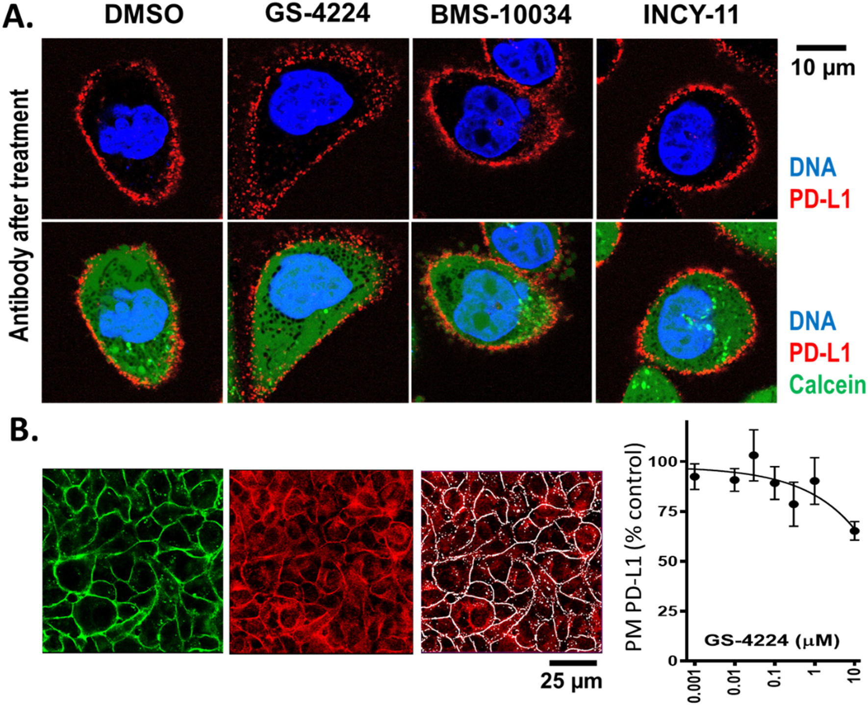
Microscopy analysis of PD-L1 cellular localization. (A) CHO cells overexpressing PD-L1, which is detected with anti-PD-L1 antibody (red). Intracellular space and nuclei stained with Calcein AM (green) and Hoechst (blue), respectively. The detection antibody was applied after 1-h of compound treatment. (B) MDA-MB-231 cells treated with GS-4224 for 24Â h, fixed and stained with anti-PD-L1 antibody (red). Cell surface mask (white) was created using an anti-Na+/K+-ATPase antibody staining (green). PD-L1-specific signal at cell surface is plotted against concentration of dimerizing compound GS-4224.