Figure 5
From: Effects of small molecule-induced dimerization on the programmed death ligand 1 protein life cycle

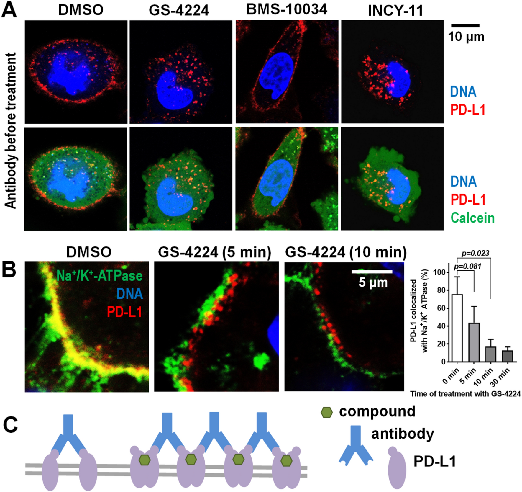
Internalization of PD-L1 induced by combination of dimerizing compounds and non-neutralizing antibody. (A) PD-L1-expressing CHO cells were pre-incubated with fluorescently-labeled (red) anti-PD-L1 antibody for 20 min following 1-h treatment with compounds at 37 °C and then imaging at 21 °C. The intracellular space was stained with Calcein AM to visualize cell boundaries. (B) High-magnification confocal images of MDA-MB-231 cells demonstrating the fast loss of colocalization of Na+/K+-ATPase (plasma membrane marker, green) and PD-L1 (detected with fluorescently labeled antibody, red) when antibody was applied prior to the dimer-inducing compound GS-4224. The graph shows the percentage of PD-L1 co-localized with Na+/K+-ATPase at different time of incubation with GS-4224. Data are mean ± S.D. (n = 3–5). (C) A schematic of the postulated crosslinking which may explain experiment-specific internalization of dimerized PD-L1.