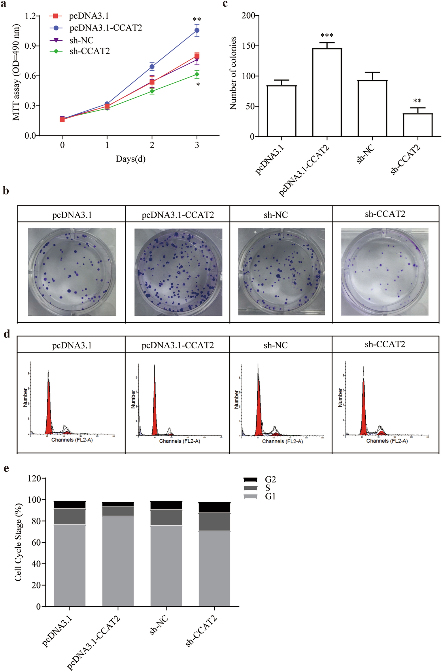
Figure 1

CCAT2 effects on lx-2 cell proliferation, collagen precipitation and apoptosis. (a) Comparison of cell viability of lx-2 cells transfected with sh-CCAT2 or pcDNA3.1-CCAT2 was determined by MTT assay. (b) and (c) Colony formation assay and the quantification. (d) and (e) Cell-cycle distribution by flow cytometry, and statistical analysis of distribution of lx-2cell cycle stages.