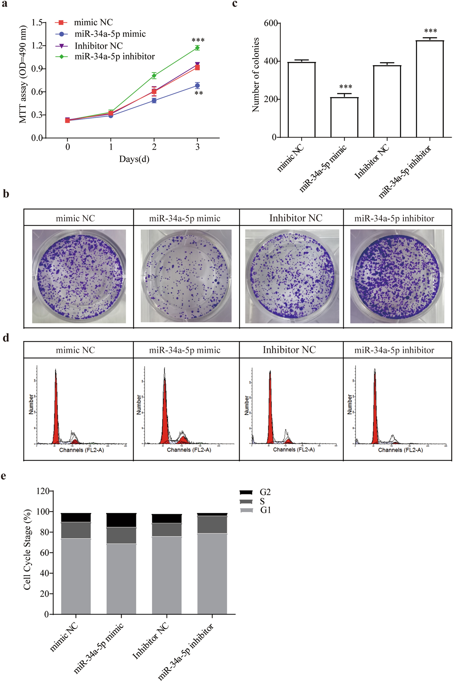
Figure 4

miR-34a-5p regulates lx-2 cell in proliferation, collagen precipitation and apoptosis. (a) Comparison of cell proliferation of HSCs transfected with miR-34a-5p mimic or inhibitor was determined by MTT assay. (b) Colony formation assay and (c) the quantification. (d) and (e) Cell-cycle distribution by flow cytometry, and statistical analysis of distribution of HSCs cell cycle stages.