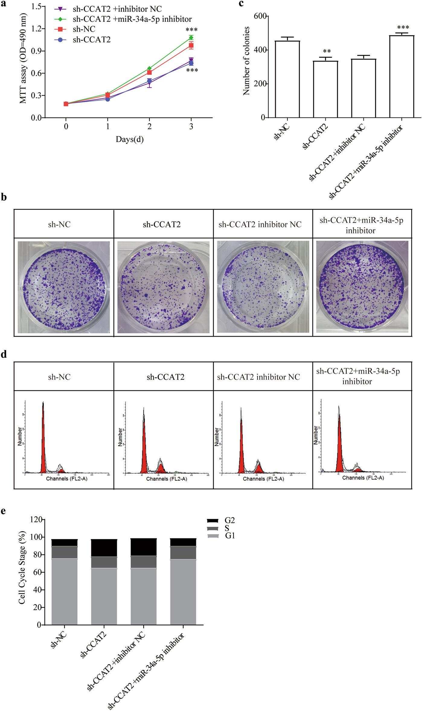
Figure 6

CCAT2 regulates lx-2 cells through miR-34a-5p. (a) Comparison of cell proliferation of HSCs co-transfected with sh-CCAT2 and miR-34a-5p mimic or inhibitor was determined by MTT assay. (b) Colony formation assay and (c) the quantification. (d) and (e) Cell-cycle distribution by flow cytometry, and statistical analysis of distribution of HSCs cell cycle stages.