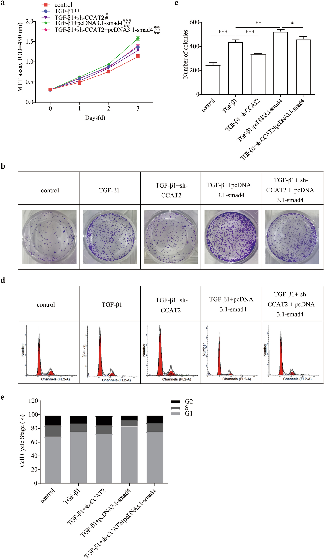
Figure 8

TGF-β1 and Smad4 are downstream signaling of CCAT2 in HSCs. (a) Comparison of cell proliferation of HSCs co-transfected with TGF-β1 and sh-CCAT2, pcDNA3.1-Smad4 was determined by MTT assay. (b) Colony formation assay and (c) the quantification. (d) Cell-cycle distribution by flow cytometry, and statistical analysis of distribution of HSCs cell cycle stages (e).