Figure 1
From: The prognostic index of m7G-related genes in CRC correlates with immune infiltration

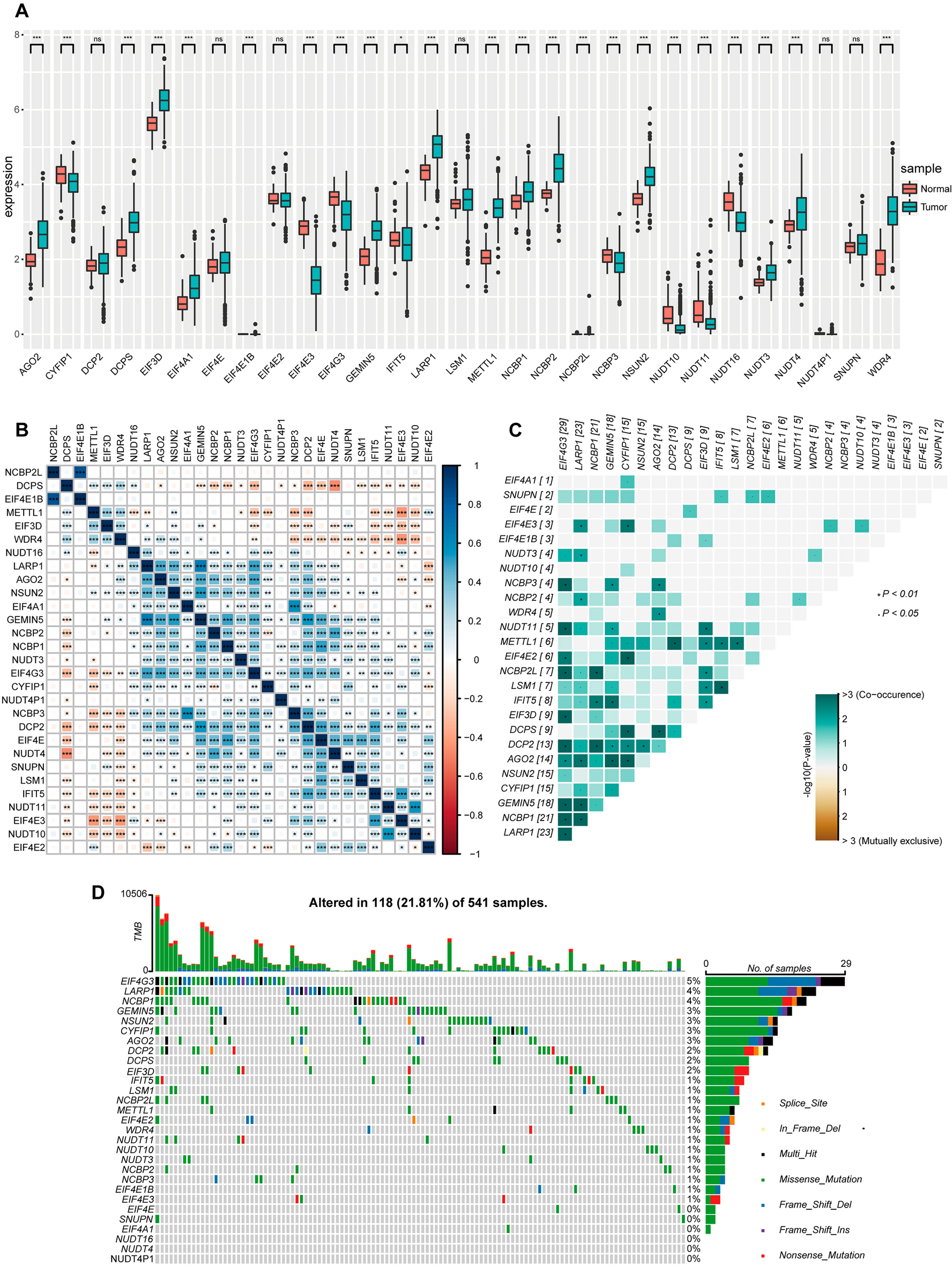
CRC patient m7G-related genes expression and mutational profiles. (A) The expression of 29 m7G-associated genes in normal and CRC patient tumor tissue samples. (B) Correlation heat map of expression between m7g genes, plotted using the corrplot function in the corrplot package of the R language (version 4.1.2, https://www.r-project.org/). (C) The co-occurrence and mutual exclusivity of these 29 m7g-related genes after mutation were plotted using the somaticinteraction function in the maftools package of the R language (version 4.1.2). (D) Waterfall plots representing the mutational characteristics of these 29 m7g-related genes were drawn using the oncoplot function in the maftools package of the R language (version 4.1.2). *P < 0.05; **P < 0.01; ***P < 0.001.