Figure 4
From: The prognostic index of m7G-related genes in CRC correlates with immune infiltration

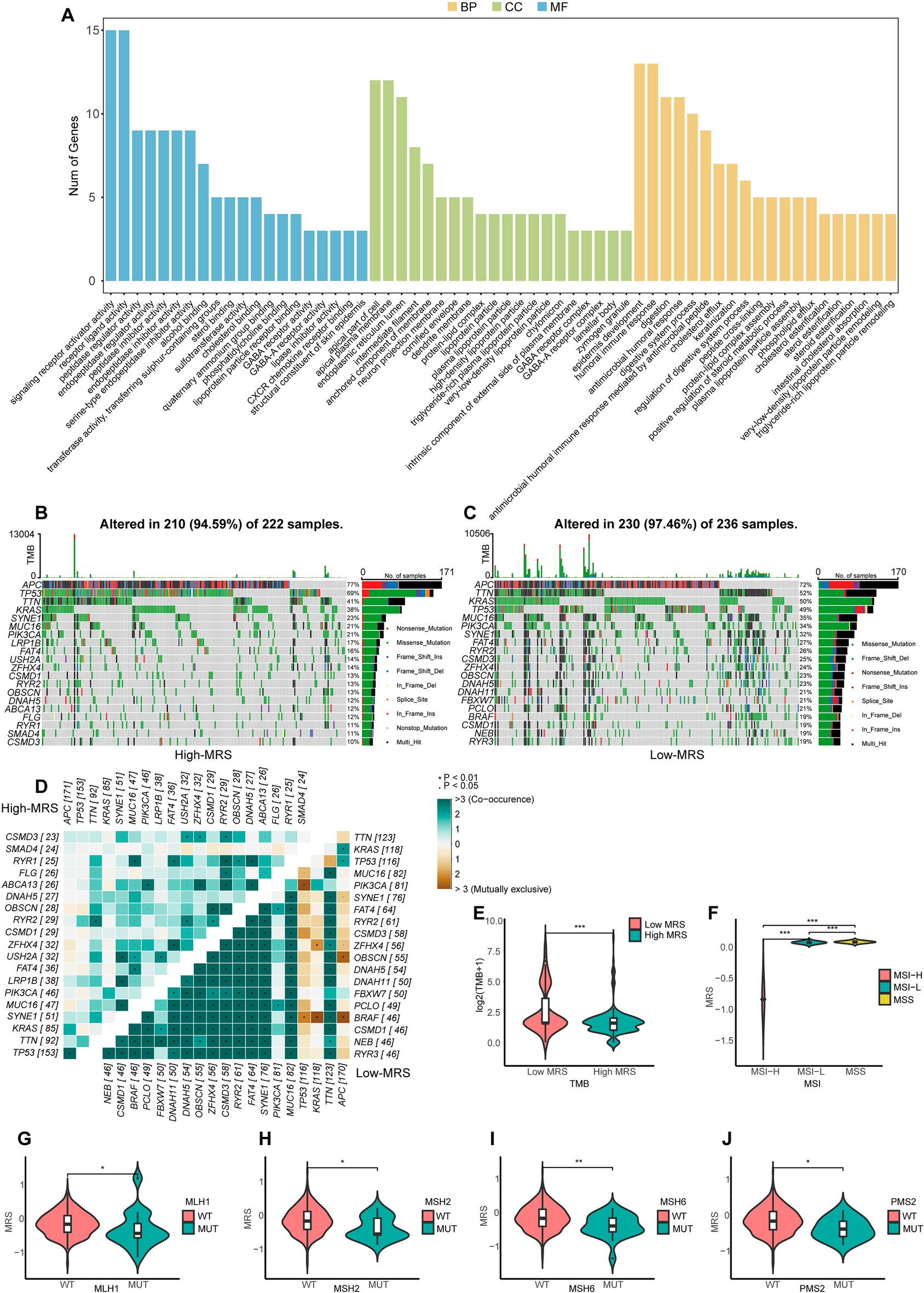
Mutational profiles in different MRS patient subgroups. (A) Enrichment analyses for genes differentially expressed in the different MRS patient subgroups. (B,C) The top 20 genes exhibiting the highest mutational frequencies in patients with high (B) and low MRS scores (C) were visualized by the maftools package for R language (version 4.1.2). (D) The co-occurrence and mutual exclusivity of the genes with the top 20 mutational frequency values in the high- and low-MRS subgroups, were plotted using the somaticinteraction function in the maftools package of the R language (version 4.1.2). (E) The association between TMB and MRS subgroups. (F) The association between MSI and MRS subgroups. (G–J) The association between MRS subgroups and the mutational status of the MLH1 (G), MSH2 (H), MSH6 (I), and PMS2 (J) genes. *P < 0.05; **P < 0.01; ***P < 0.001.