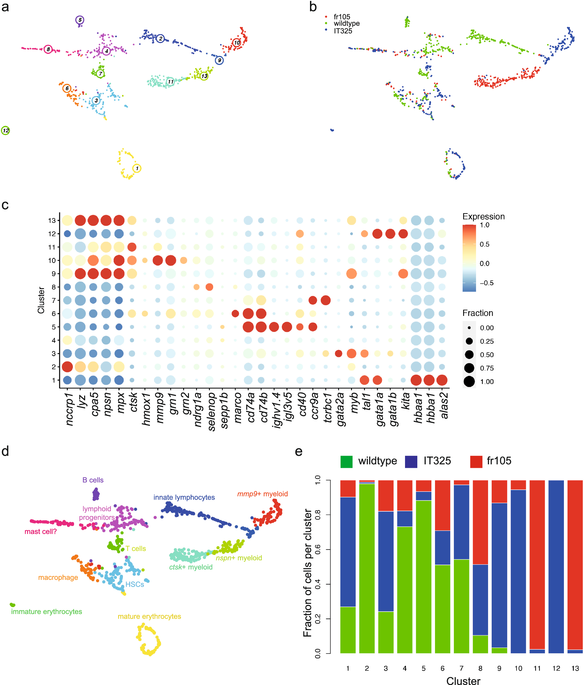
Figure 2

Transcriptional landscape of whole kidney marrow cells of IT325 and fr105 mutants. (a) Uniform manifold approximation and projection (UMAP) representation of transcriptome similarities determined by combined analysis of 341 wild-type, 331 mutant cells of the IT325 line, and 262 mutant cells of the fr105 line; the individual clusters are indicated by colour and numbers. Fish were 3 months of age. (b) Distribution of wild-type and mutant cells among transcriptionally defined cell clusters; origins of cells are colour-coded. (c) Expression pattern of signature genes (listed at the bottom) in the individual cell clusters shown in (a, b). Colour represents the z-score of the mean expression of the gene in the respective cluster and dot size represents the fraction of cells in the cluster expressing the gene. z-scores above 1 and below -1 are replaced by 1 and −1, respectively. (d) Cell type identification based on signature gene expression patterns (see Table 2, and text for details). (e) Distribution of cells of different genotypes in the identified cell clusters.