Figure 3
From: Assessing and removing the effect of unwanted technical variations in microbiome data

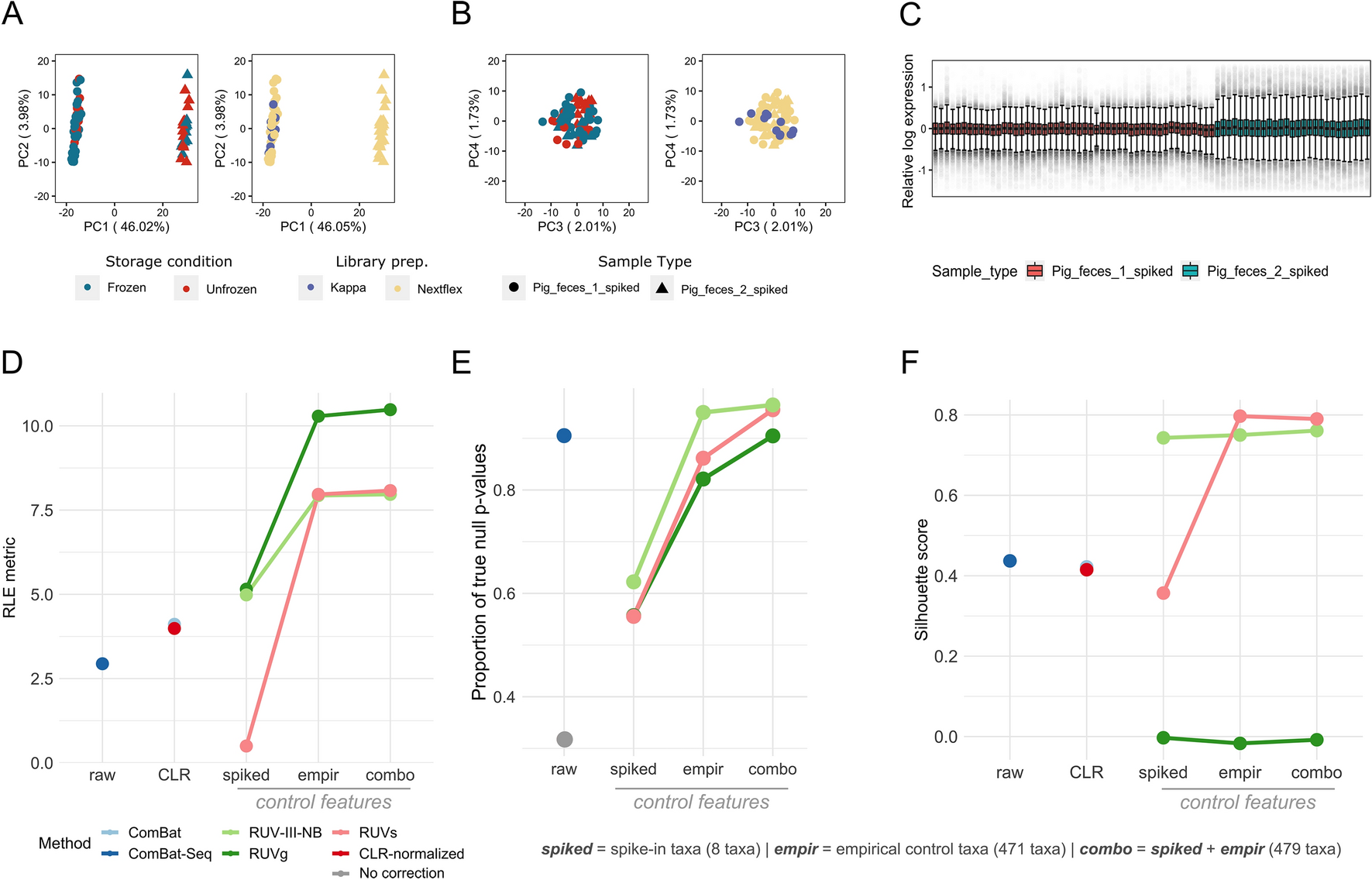
(A) PC1 and PC2 of all spiked samples after RUV-III-NB correction showing retained separation based on sample origin, yet (B) clustering based on storage conditions and library preparation kits used is no longer present in PC3 and PC4, suggesting successful removal of unwanted variations. (C) RLE plot of all spiked samples after RUV-III-NB correction, showing successful removal of unwanted variations represented by the medians of sample from the same individual being as close to zero as possible and as linear to each other as possible, as well as similar interquartile ranges (IQR) between the samples visualized by the size of the boxplot. (D) Comparison of correction method performances between mere CLR-normalization, ComBat-based methods (which only processes either raw or CLR-transformed dat), and RUV-based methods (which leverages negative control features); based on relative log expression (RLE metric), where higher number indicates better removal of overall unwanted variations. With the exception of RUVs with solely spike-in taxa as control features, RUV methods in average performed better compared than ComBat-based methods. (E) Proportion of true null p-values (π0) of samples with no correction and samples corrected using different methods after differential abundance analysis. Since storage conditions were found to be the main batch variable in this dataset, comparison was done between frozen and unfrozen samples of samples from the same source (pig 1). Since edgeR requires integer counts as input, ComBat was omitted from this comparison. RUV-III-NB resulted in the highest pi0 overall when using the combination set of control taxa, and still performed better than ComBat-seq when using solely empirical taxa as control features. (F) Comparison of correction method performances in preserving individual biological information through silhouette scores, which are calculated based on the main PCs of spiked samples and explain how well samples separate between defined groups (higher = better). RUVs using solely empirical control features had the highest silhouette score in separating pig 1 and pig 2 samples, yet correction using RUV-III-NB had the highest average silhouette score overall—indicating its consistency despite the different set of control features. RUVg performed really poorly overall, with silhouette scores using all the different control features placing significantly lower than even CLR-normalized data.