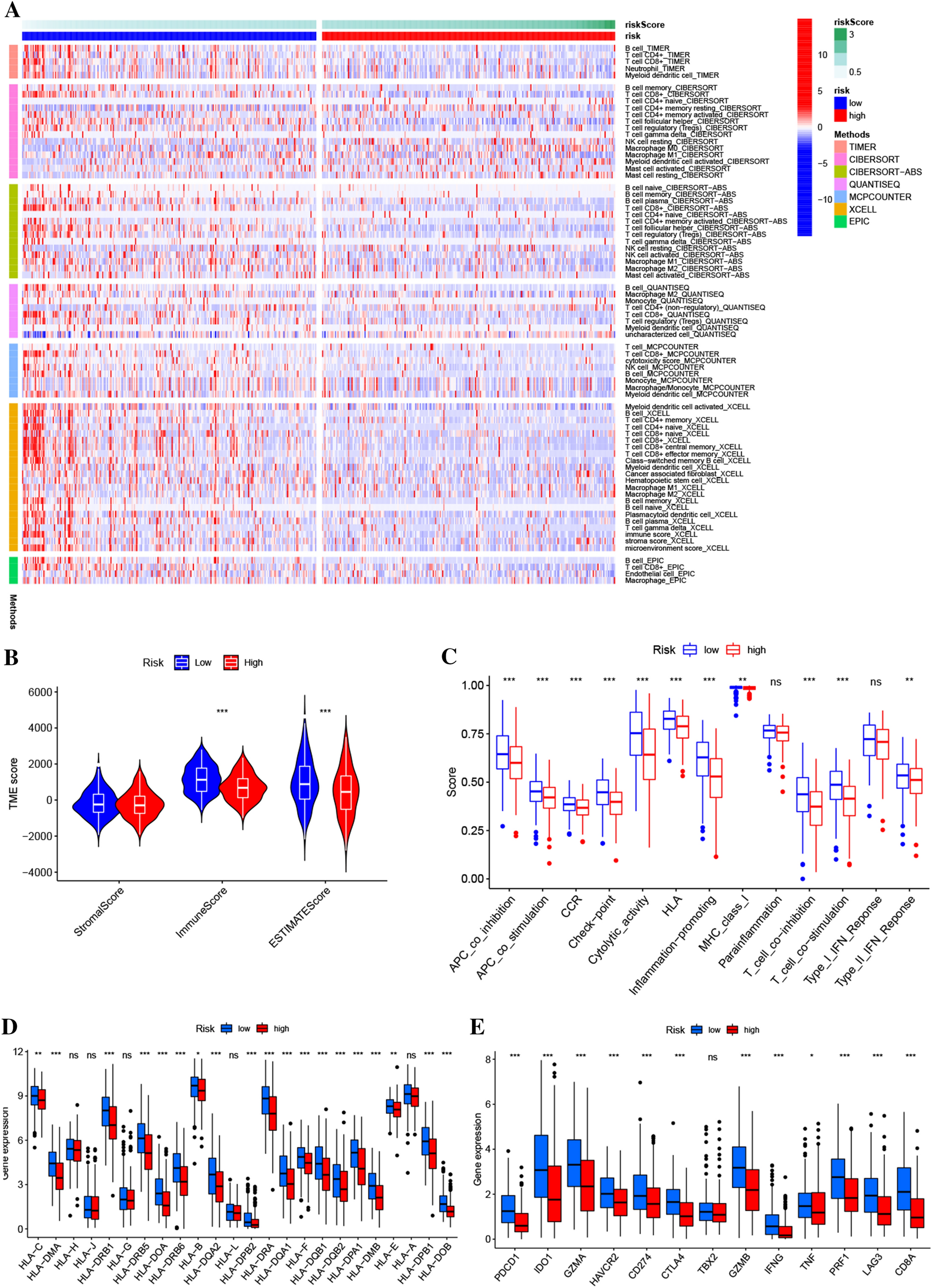
Figure 7

Association between the tumor immune landscape and rrlncRNA signature. (A) Heatmap depicting tumor-infiltrating immune cells based on EPIC, CIBERSORT-ABS, XCELL, MCPCOUNTER, QUANTISEQ, CIBERSORT, and TIMER algorithms between low- and high-risk cohorts in HNSCC. (B) ESTIMATE analysis between low and high-risk cohorts. (C) Immune-related function analyses between low and high-risk cohorts. (D) The expression of the HLA gene family between low and high-risk cohorts. (E) The expression of immune checkpoints genes between low and high-risk cohorts.