Figure 1
From: Proximity-dependent biotin labeling in testicular germ cells identified TESMIN-associated proteins

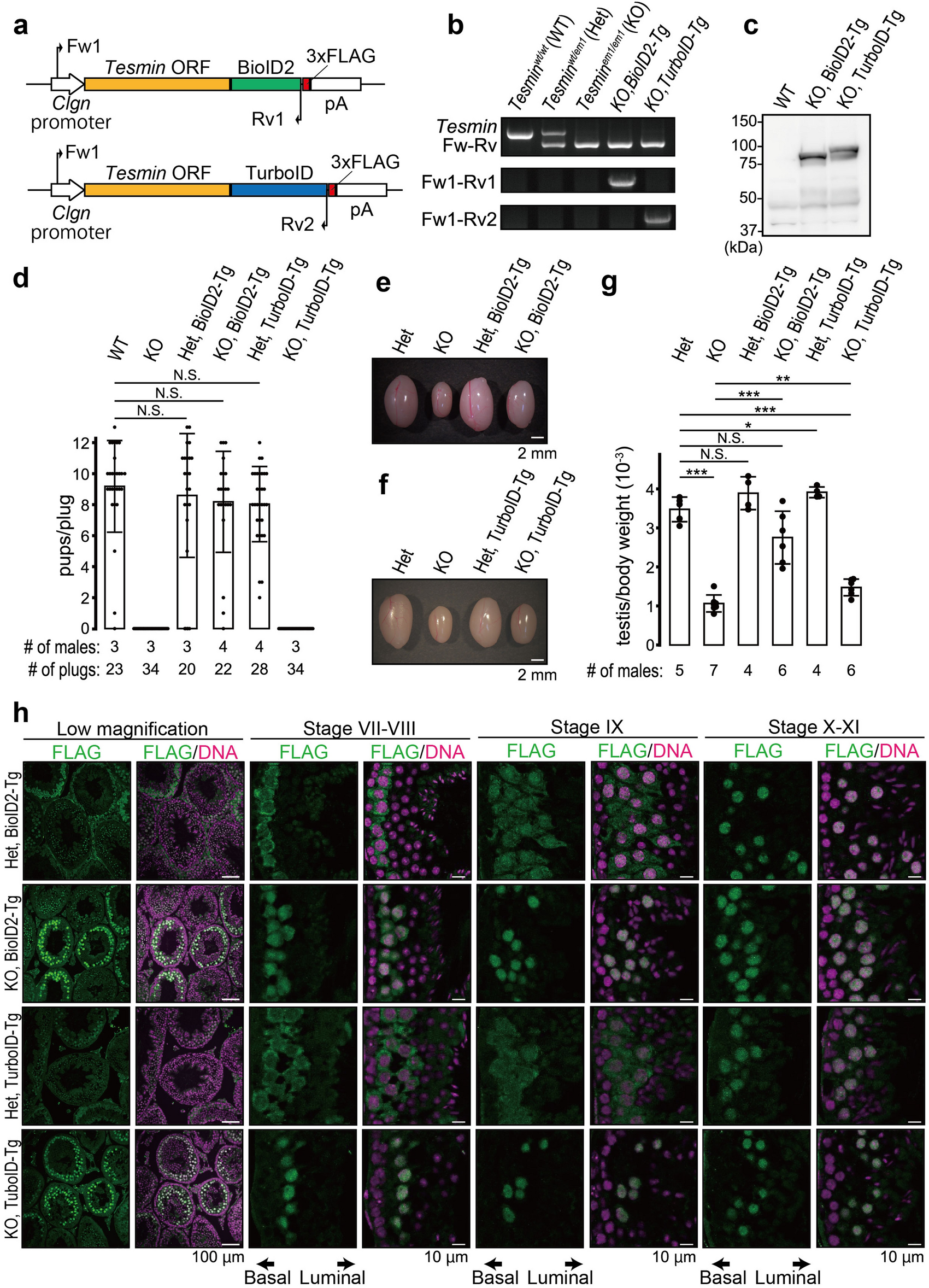
Production of BioID2 and TurboID transgenic mice and fertility analysis. (a) Schematic of Tg constructs. White arrows indicate Clgn promoter. Yellow boxes indicate Tesmin ORF (NM_001039657.2). Green and blue boxes indicate BioID2 and TurboID sequences, respectively. Red boxes indicate a 3xFLAG sequence. Black arrows indicate primers for genotyping. (b) An example of PCR genotyping with two primer sets shown in (a). (c) Immunoblot analysis with antibodies against FLAG. (d) Schematic of KCTD19 protein structure and antigen position. (d) The result of mating tests. Pups/plug: 8.9 ± 1.5 [WT]; 0 [KO]; 8.6 ± 4.0 [Het, BioID2-Tg]; 8.2 ± 3.3 [KO, BioID2-Tg]; 8.0 ± 2.4 [Het, TurboID-Tg]; 0 [KO, TurboID-Tg]. Error bars indicate standard deviations. p-value: 5.5 × 10–1 [WT and Het, BioID2-Tg]; 2.6 × 10–1 [WT and KO, BioID2-Tg]; 1.1 × 10–1 [WT and Het, TurboID-Tg]. (e–g) Testis morphology and (e, f) testis/bodyweight of adult mice (g). Testis/body weight: 3.4 ± 0.3 × 10–3 [Het]; 0.87 ± 0.2 × 10–3 [KO]; 3.9 ± 0.4 × 10–3 [Het, BioID2-Tg]; 2.8 ± 0.7 × 10–3 [KO, BioID2-Tg]; 3.9 ± 0.1 × 10–3 [Het, TurboID-Tg]; 1.5 ± 0.2 × 10–3 [KO, TurboID-Tg]. Error bars indicate standard deviations. p-value: 2.1 × 10–8 [Het and KO]; 1.3 × 10–1 [Het and Het, BioID2-Tg]; 5.6 × 10–2 [Het and KO, BioID2-Tg]; 3.7 × 10–2 [Het and Het, TurboID-Tg]; 5.2 × 10–7 [Het and KO, TurboID-Tg]; 6.0 × 10–5 [KO and KO, BioID2]; 5.6 × 10–3 [KO and KO, TurboID]. (h) Immunostaining of testis sections using anti-FLAG antibodies. The seminiferous epithelium cycle was determined by cell position, nuclear morphology, and morphology of the acrosome stained with AlexaFlour 568-conjugated lectin PNA.