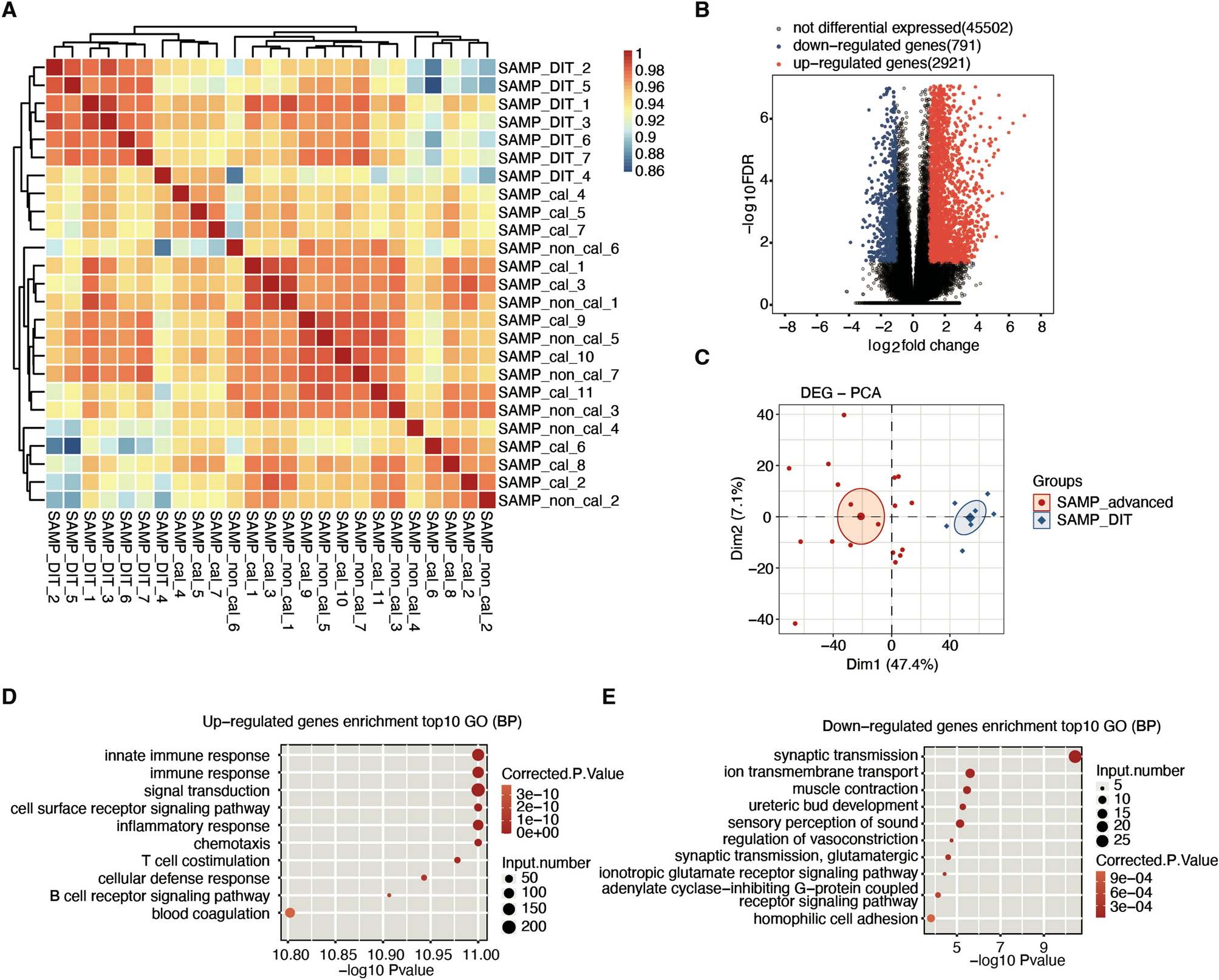
Figure 1

Transcriptome analysis of DEGs in atherosclerotic plaques in the early disease stage (SAMP_DIT) and advanced disease stages (SAMP_advanced). (A) Sample correlation between SAMP_DIT and SAMP_advanced (SAMP_cal and SAMP_non_cal) samples.The heatmap scale represent correlation coefficient between different samples. (B) Volcano plot displaying DEGs in each group compared to the SAMP_DIT samples. Red indicates genes with upregulated expression (FC ≧ 2 and FDR ≦ 0.05). Blue indicates genes with downregulated expression (FC ≦ 0.5 and FDR ≦ 0.05). (C) Principal component analysis (PCA) of 18 SAMP_advanced and 7 SAMP_DIT samples after normalizing all known DEG expression levels. The samples were grouped by left and right atrial appendages and atherosclerotic stage, and the ellipse for each group is a confidence ellipse. (D, E) GO analysis of DE mRNAs, divided into genes with up- (D) and down-regulated (E) expression.