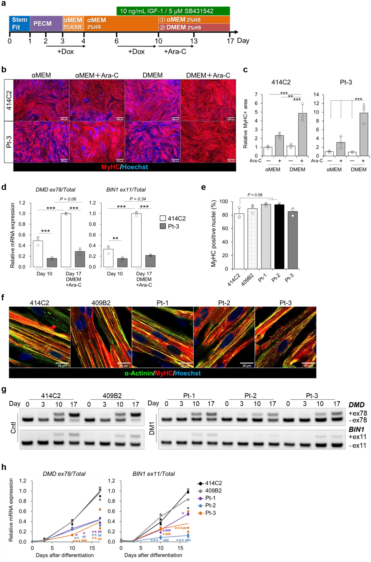
Figure 2

Splicing defects in the myotubes differentiated from MyoD-DM1-hiPSCs using the newly modified protocol for the MyoD1-induced system. (a) A schematic protocol of the MyoD1-induced differentiation for 17 days. Ara-C was added to the culture for three days from day 10 and the cells were cultured in αMEM + 2% HS or DMEM + 2%HS from day 10. (b and c) Evaluation of MyoD1-induced myogenic differentiation in the 414C2 and Pt-3 myotubes on day 17. (b) Representative immunohistochemistry images for MyHC and Hoechst. Scale bars, 500 μm. (c) Quantitative analysis of the MyHC-positive area with the BZ-X analyzer software. Data represent the means + SD of three independent experiments and were analyzed by two-way ANOVA followed by Tukey’s test (**P < 0.01, ***P < 0.001). (d) Quantitative analyses of alternative splicing for DMD and BIN1 by RT-qPCR analyses on day 10 and day 17. The mRNA expressions of DMD exon 78 and BIN1 exon 11 were normalized to the total expression level of each target gene. Data represent the means + SD of three independent experiments and were analyzed by two-way ANOVA followed by Tukey’s test (**P < 0.01, ***P < 0.001). (e) The differentiation efficiency calculated by the percentage of Hoechst-positive counts (nuclei) in the MyHC-positive area in the MyHC immunostained samples. Data represent the means + SD of three independent experiments and were analyzed by one-way ANOVA followed by Tukey’s test. (f) Representative immunohistochemistry images for α-Actinin, MyHC and Hoechst on day 17. Scale bars, 20 μm. (g and h) Evaluation of alternative splicing of DMD and BIN1 on day 0, day 3, day 10, and day 17. (g) Representative images obtained by gel-based RT-PCR. The target exons are indicated on the right. (h) The results of quantitative analyses by RT-qPCR. The gene expressions are indicated by relative values to 414C2 control on day 17. Data represent the means of three independent experiments and were analyzed by one-way ANOVA followed by Tukey’s test (*P < 0.05, **P < 0.01, ***P < 0.001, vs. 414C2 control and # P < 0.05, ## P < 0.01, ### P < 0.001, vs. 409B2 control).