Figure 3
From: Endothelial dysfunction in Marfan syndrome mice is restored by resveratrol

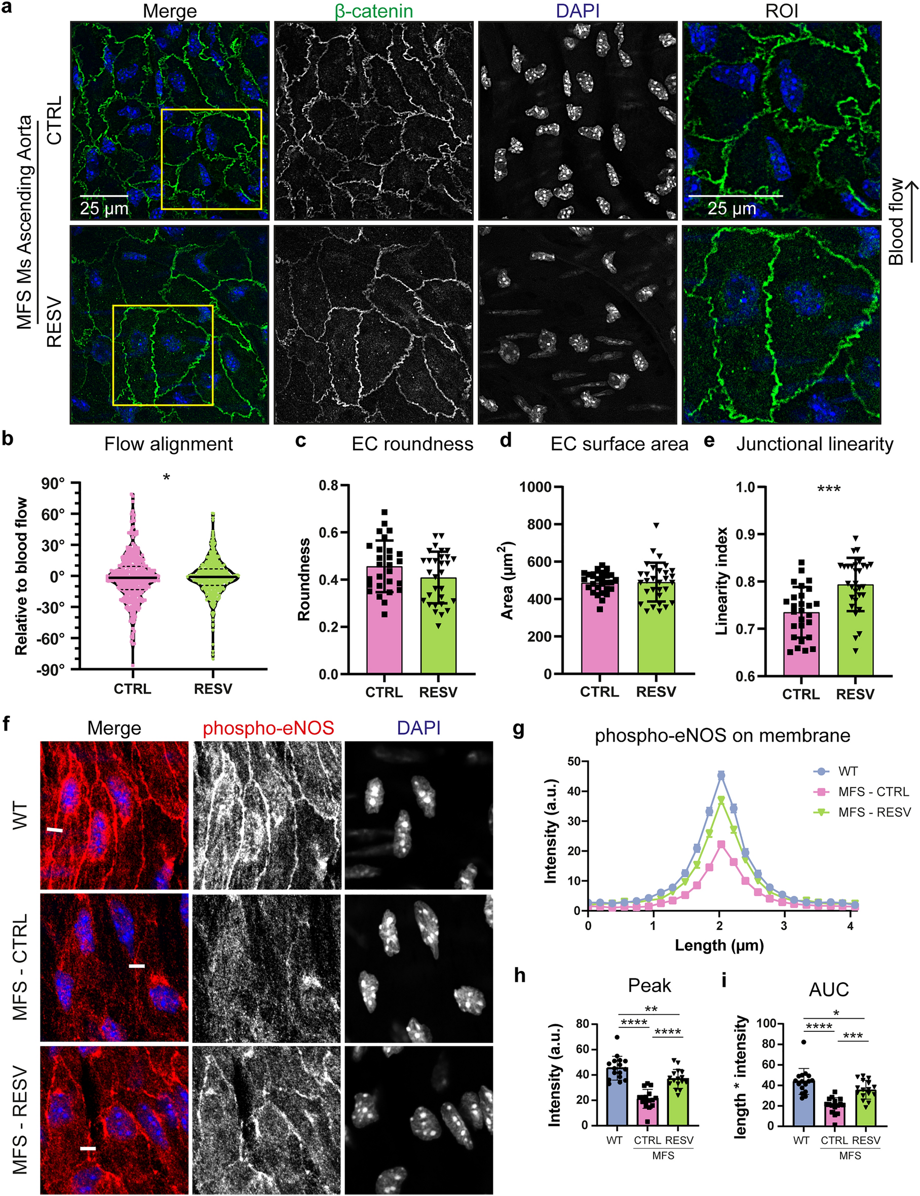
Normalization of EC morphology after resveratrol treatment in the ascending aorta in MFS mice. (a) Representative en face IF confocal images showing β-catenin (green), and DAPI (blue) of ascending aorta from 36 weeks old Fbn1C1041G/+ MFS mice treated for 3 weeks with either vehicle control or RESV. Region of interest (ROI) highlights EC junctional linearity. Arrow indicates the direction of blood flow. Scale bar: 25 μm. (b) Violin plot showing quantification of EC alignment normalized to the direction of flow. Data distribution was analyzed by Kolmogorov–Smirnov test, * indicates p < 0.05. (c–e) Bar plots of EC morphology parameters in the ascending aorta from 36 weeks old Fbn1C1041G/+ MFS mice treated for 3 weeks with either vehicle control or RESV. All data are represented as mean ± SD with indicated datapoints for vehicle treatment (N = 6; M/F 0/6) n = 24 images (total 360 ECs) and RESV treatment (N = 6; M/F 0/6) n = 24 images (total 360 ECs). (f) Representative en face IF confocal images showing p-eNOS (Ser1177) (red) and DAPI (blue) of ascending aorta from 36 weeks old WT, Fbn1C1041G/+ MFS mice treated for 3 weeks with either vehicle control or RESV. Line of quantification indicated as white line. (g) Line plot of p-eNOS quantification over a length of 4 µm perpendicular over the EC membrane in WT, MFS-CTRL, and MFS-RESV. (h, i) Bar plots comparing peak intensity and area under the curve (AUC) of p-eNOS. Data represents mean mean ± SD with indicated datapoints for WT (N = 4; M/F 0/4) n = 16 images (total 80 ECs), vehicle treatment (N = 4; M/F 0/4) n = 16 images (total 80 ECs), and RESV treatment ((N = 4; M/F 0/4) n = 16 images (total 80 ECs). *p < 0.05, **p < 0.01, ***p < 0.001, ****p < 0.0001 analyzed by students t-test or one-way ANOVA with Holm-Sidak post-test.