Figure 3
From: Mutation analysis of the WFS1 gene in a Chinese family with autosomal-dominant non-syndrome deafness

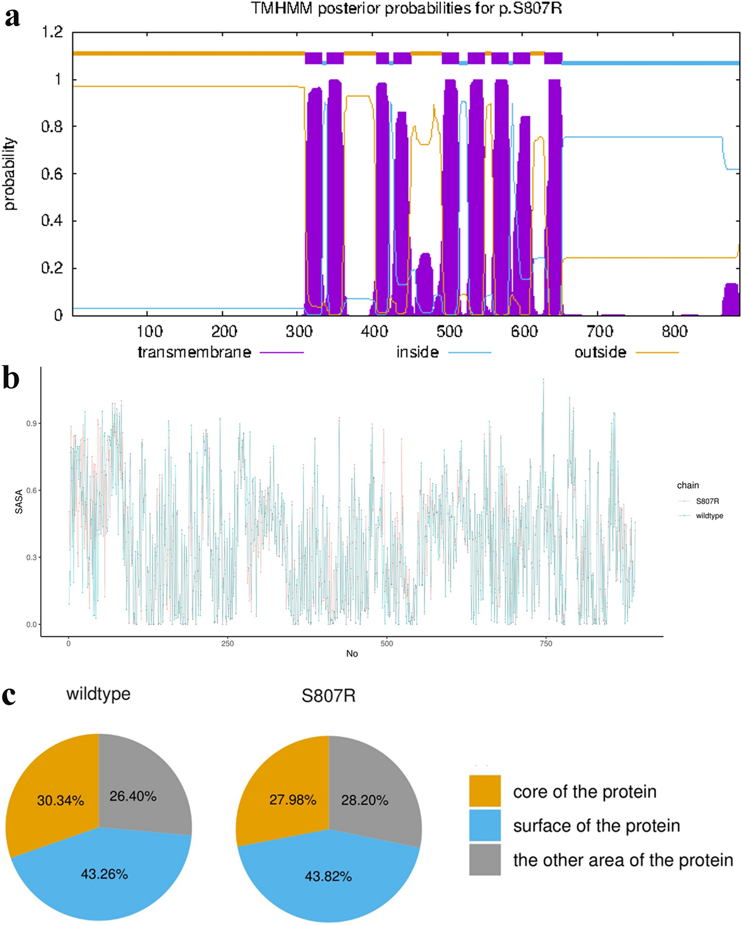
Combined figure. (a) The nine transmembrane regions in mutant S807R protein are shown by TMHMM server. (b) The bottom panels describe per-residue SASA of wolframin protein and mutant S807R protein. (c) The distribution about the SASA of all 890 amino acids in wild and mutant S807R protein.