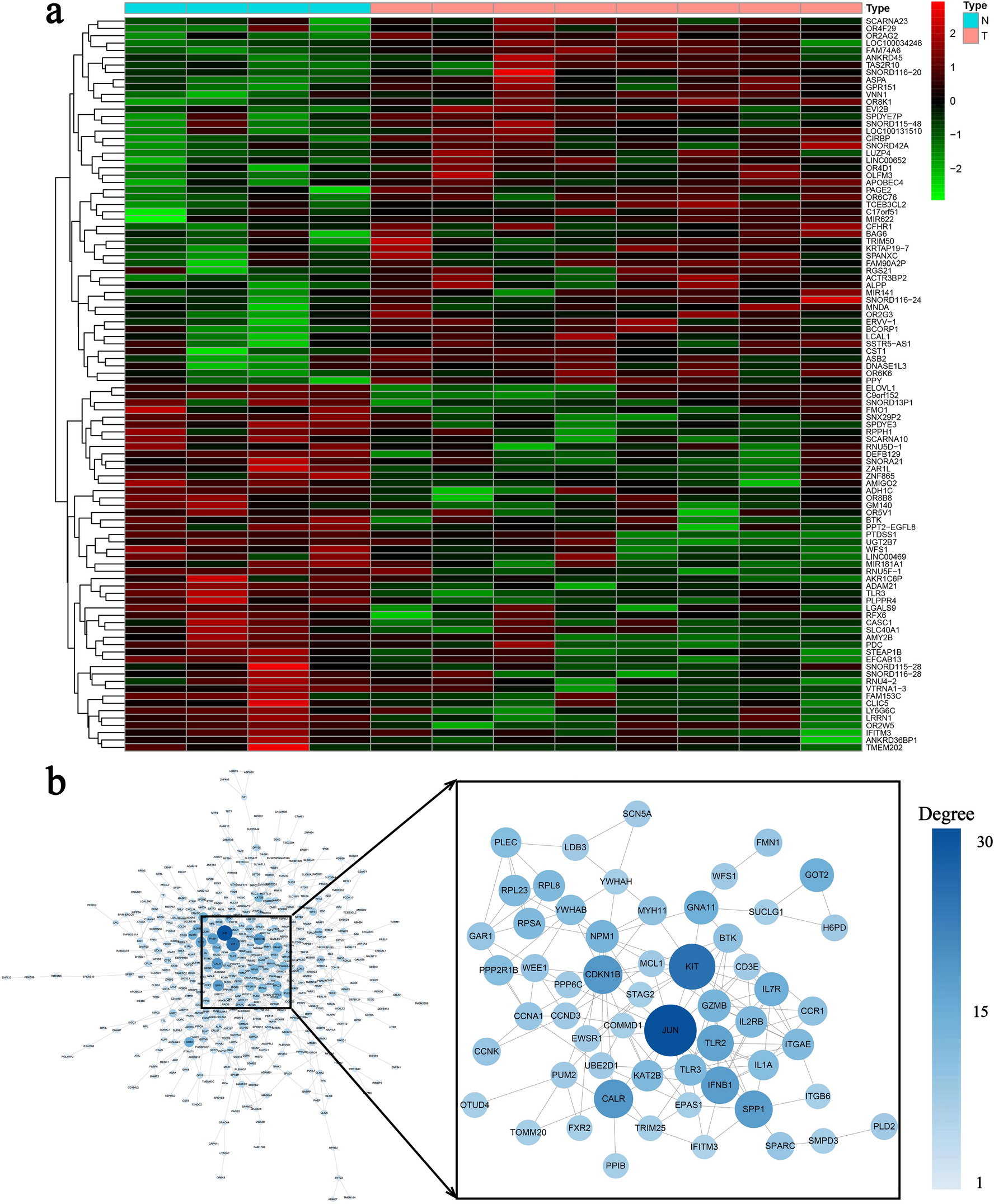
Figure 5
From: Mutation analysis of the WFS1 gene in a Chinese family with autosomal-dominant non-syndrome deafness

Heat map and PPI network. (a) Heat map of the 12 samples. Each column represents a sample, and each row represents one of the differentially expressed genes. (b) PPI network of GSE40585.