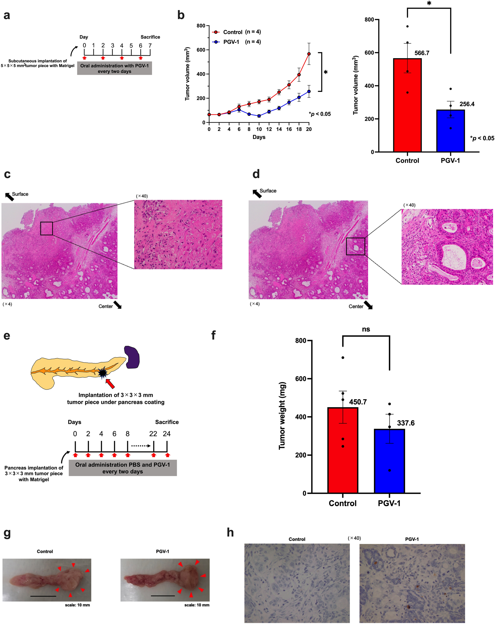
Figure 6

PGV-1 suppresses tumor formation at heterotopic and orthotopic sites in PDX-M. (a) Experimental design to test the anti-tumor effects of PGV-1 in PDX-M at the heterotopic site. (b–d) Tumor pieces (5 × 5 × 5 mm3) were subcutaneously implanted into nude mice, and PBS (control) and PGV-1 (25 mg/kg BW) in corn oil were orally administered every 2 days. Mice were sacrificed on the 20th day. Tumor volumes every 2 days (b, left panel) and on day 20 (b, right panel) are shown. Microscopic images of tumors after HE staining showed enucleation and hyalinization near the surface of the tumor (c), and viable cells remained in the center of tumors (d). (e) Experimental design to test the anti-tumor effects of PGV-1 in PDOX. (f–h) The abdominal cavity of mice was opened under anesthesia, and tumor pieces (3 × 3 × 3 mm3) were implanted into the pancreas. PBS (control) and PGV-1 (25 mg/kg BW) in corn oil were orally administered every 2 days. Mice were sacrificed on the 24th day, and the weights of tumors were measured (f). Photos of resected tumors are shown (g). Tumor samples were subjected to TUNEL staining (h). P values were calculated with Student’s t test. Data are the average of 4 independent experiments (b,f) shown as mean ± SEM (1–2 mice for each experiment).