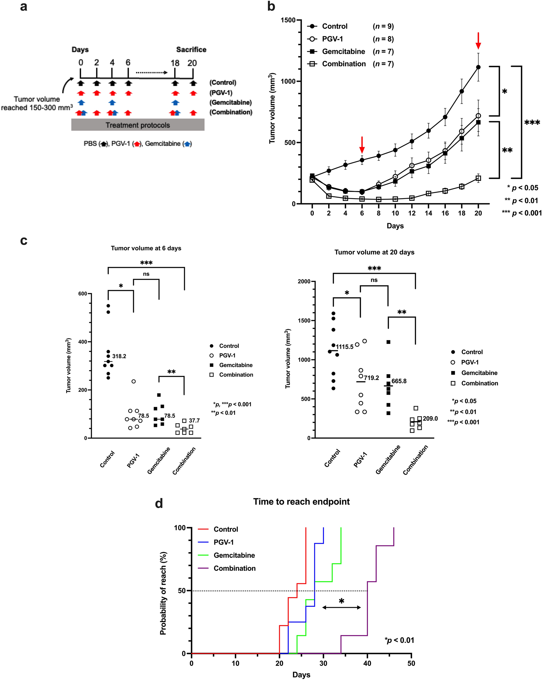
Figure 7

PGV-1 suppresses the growth of pre-formed tumors in PDX-M. (a) Experimental design to test the anti-tumor effects of PGV-1 on pre-formed tumors in PDX-M. (b–d) Tumor pieces were subcutaneously implanted into nude mice. When tumors reached a size of 150–300 mm3, mice were randomly grouped into 4 groups and treated differently: ①control (PBS, per os), ② PGV-1 (25 mg/kg BW p.o.) in corn oil every 2 days, ③ gemcitabine (100 mg/kg i.p.) in normal saline twice a week, and ④ the combination of PGV-1 (every two days, 25 mg/kg BW, p.o.) and gemcitabine (twice a week, 100 mg/kg BW, i.p.). Tumor volumes were measured every 2 days (b), and mice were sacrificed on day 20. Tumor volumes on days 6 and 20 were compared (c). The number of days until tumor volumes reached 1500 mm3 (the endpoint) is shown (d). P values were calculated with Student’s t test. Data are the average of 4 independent experiments shown as mean ± SEM (1–2 mice were used for each independent experiment).