Figure 7
From: The bile acid TUDCA reduces age-related hyperinsulinemia in mice

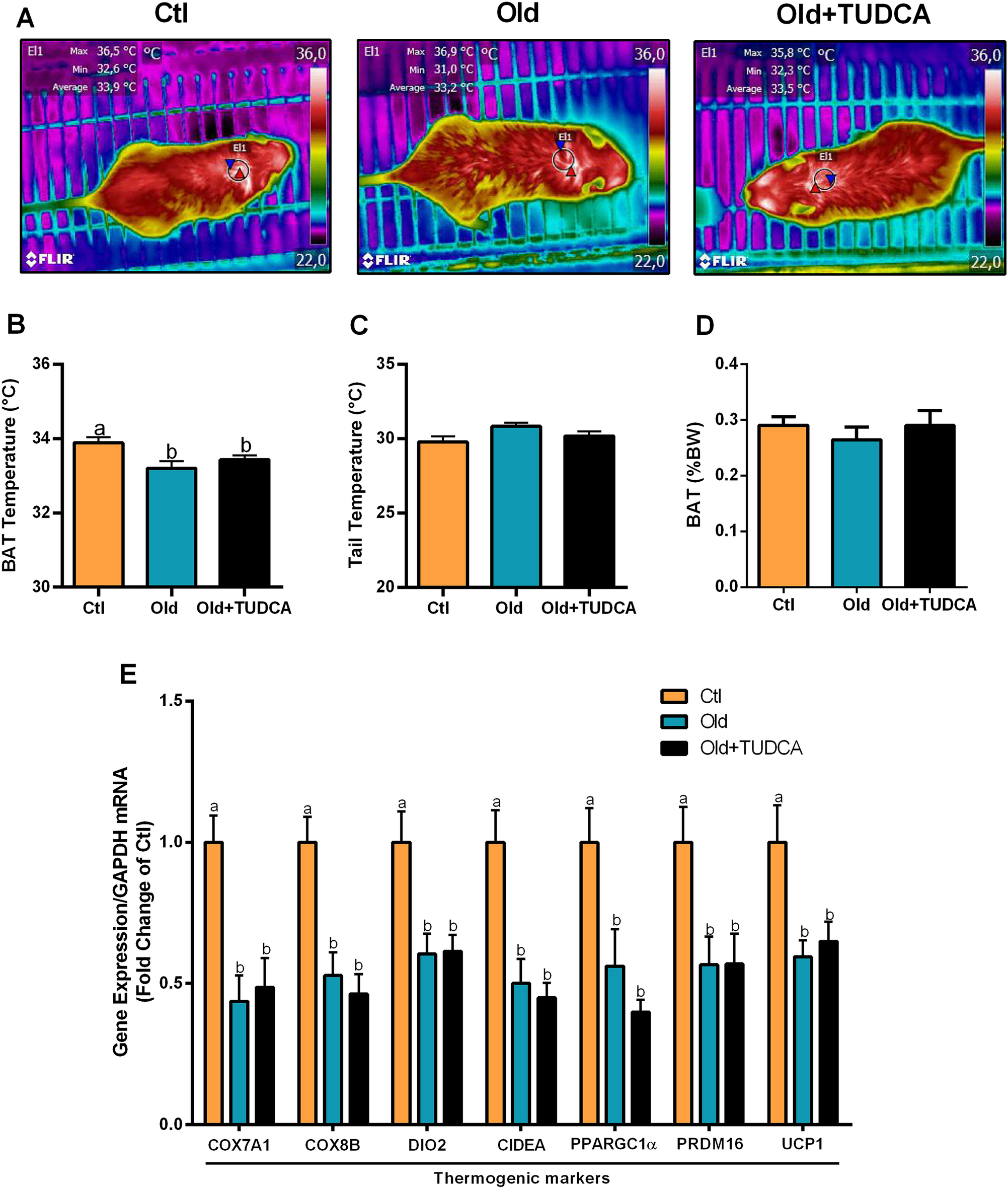
Effects of TUDCA treatment upon temperature and expression of thermogenesis markers in BAT. Snapshots of the dorsal region were obtained using a thermographic camera for the determination of the temperature in the region corresponding to BAT (A,B) and tail (C). Interscapular BAT fat pad weight (D). Real-time PCR analysis of COX7A1, COX8B, DIO2, CIDEA, PPARGC1α, PRDM16, and UCP1 (E), normalized by GAPDH, in BAT. Data are presented as mean ± SEM (n = 6–10). Statistical analysis was performed using the one-way ANOVA test, followed by Tukey post-hoc-test. Letters shared in common between groups indicate no significant difference. Different letters (a and b) indicate statistical difference between groups (P ≤ 0.05).