Figure 1
From: Immunophenotype and function of circulating myeloid derived suppressor cells in COVID-19 patients

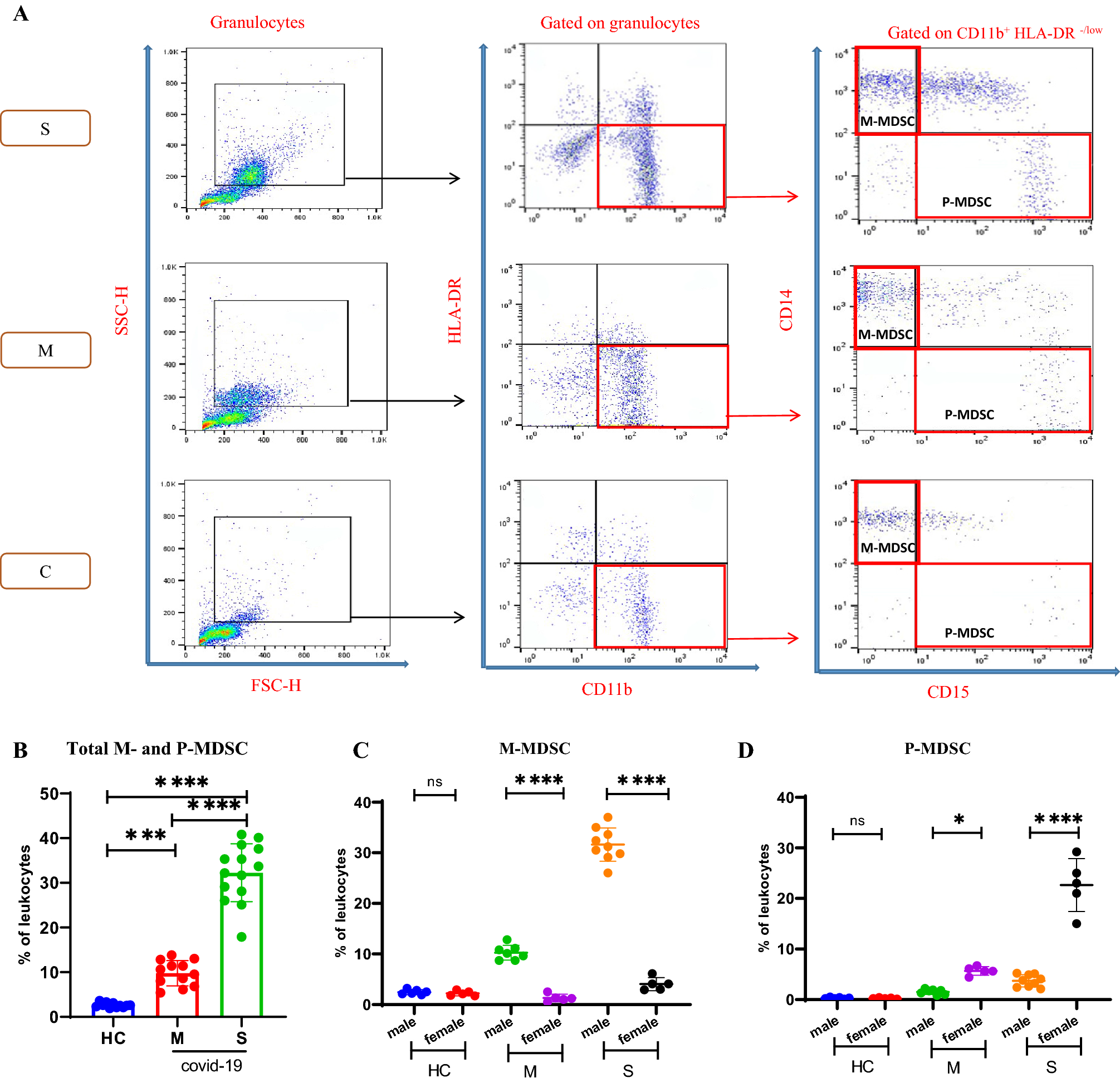
Analysis of circulating myeloid-derived suppressor cells (MDSCs) frequencies in patients with COVID-19. (A) Peripheral blood mononuclear cells (PBMCs) obtained from COVID-19 patients, healthy controls (HCs) were used to analyze MDSCs by flow cytometry. Representative dot plots of monocytic (M)-MDSCs (HLA-DR+/lowCD11b+CD14+CD15- cells) and polymorphonuclear (P)-MDSCs (HLA-DR+/lowCD11b+CD14-CD15+ cells) identified using a gating strategy are shown in patients (severe and moderate) and control groups. (B) The frequencies of M- and P-MDSCs in the PBMC presented. (C,D) Sex differences in the frequencies of M-MDSCs and P-MDSCs between HC and moderate and severe COVID-19 patients. M-MDSCs were increased in both SMPs and MMPs, while P-MDSCs were increased in SFPs and MFPs. All values are presented as the mean or median and 5–95% percentile and comparisons made between control and patient groups were performed using ANOVA or kruskalwalis followed by a the Tukey's or Dunn's tests for normally distributed or non-normally distributed data respectively *P < 0.01, **P < 0.001, ***P < 0.0001 and ****P < 0.0001. HLA-DR human leukocyte antigen-D–related, HC healthy control, M moderate, S severe.