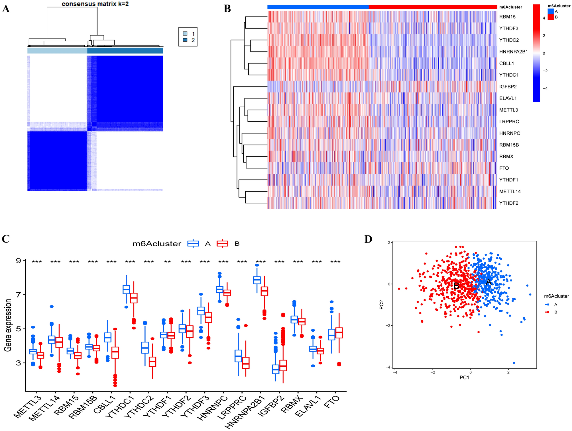
Figure 4

Consensus clustering analysis of the 17 differentially expressed m6A regulators in sepsis. (A) When k = 2, the consensus clustering analysis was the most reliable. The heatmap (B) and box plot (C) revealed the differential expression of the 17 m6A regulators between cluster A and cluster B. (D) Principal component analysis (PCA) revealed a significant difference between cluster A and cluster B. **P < 0.01; ***P < 0.001.