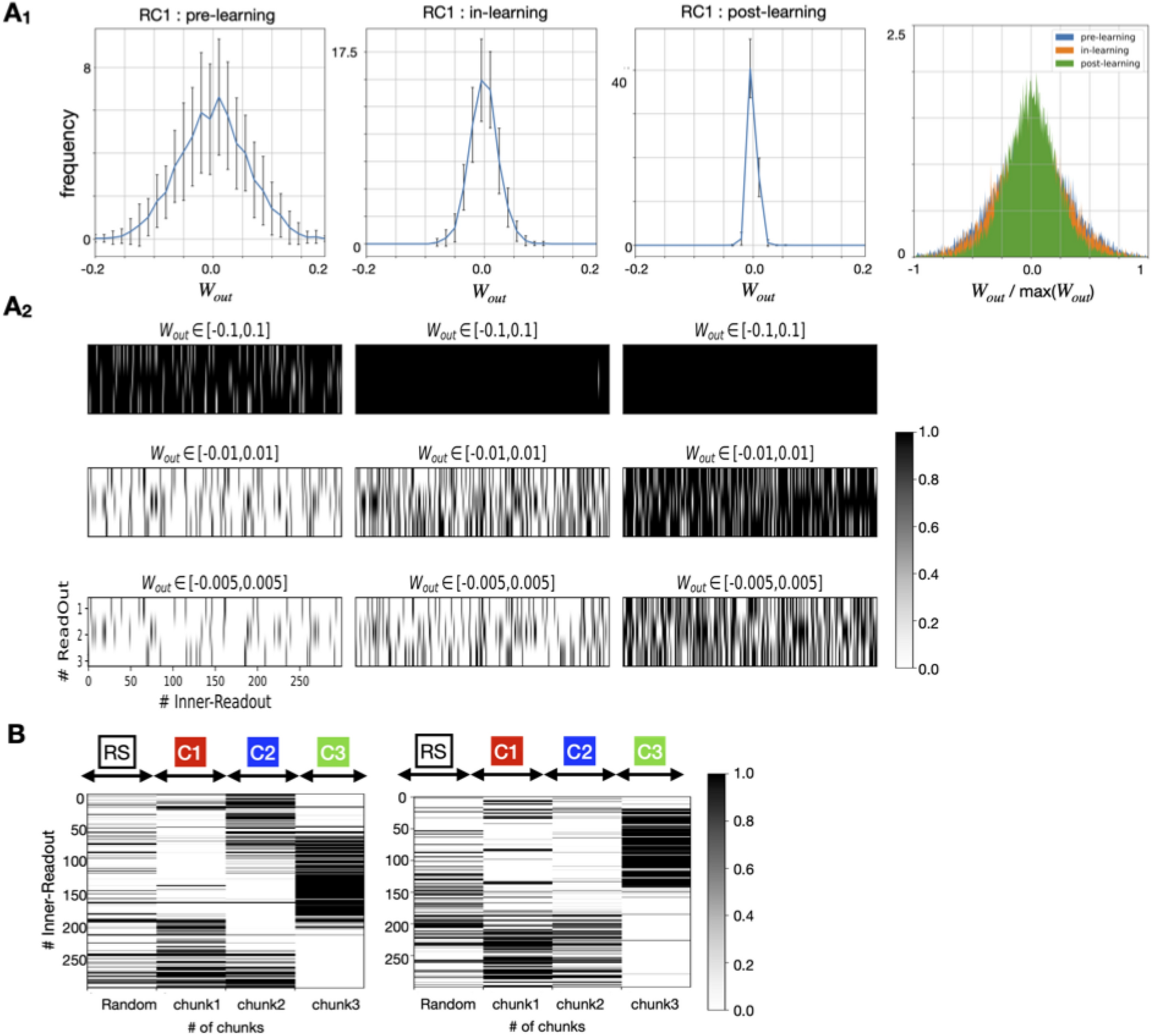
Figure 3

Evolution of reservoir-readout connections during and after learning. (A1) Time changes of distribution in the weight matrix connecting the reservoir internal unit to the readout unit. On the far right, a distribution of normalized connection magnitudes is shown for comparison with the distribution shapes across the stages of learning. The connections were normalized by the maximum value for each timing (A2). A detailed distribution of reservoir-readout connections is shown before, during, and after learning within the indicated range of Wout. White indicates that only a small portion of connections fall within a given range, whereas black indicates that many connections fall within a given range. (B) Selective decode responses to individual chunks (colored intervals) are self-organized. The input contains random sequences. The responses are gray-scaled according to their selectivity to the chunks. Left: the case where selectivity to a specific chunk by reservoir neuron projecting to readout units was clear. Right: the case where the selectivity was less clear.