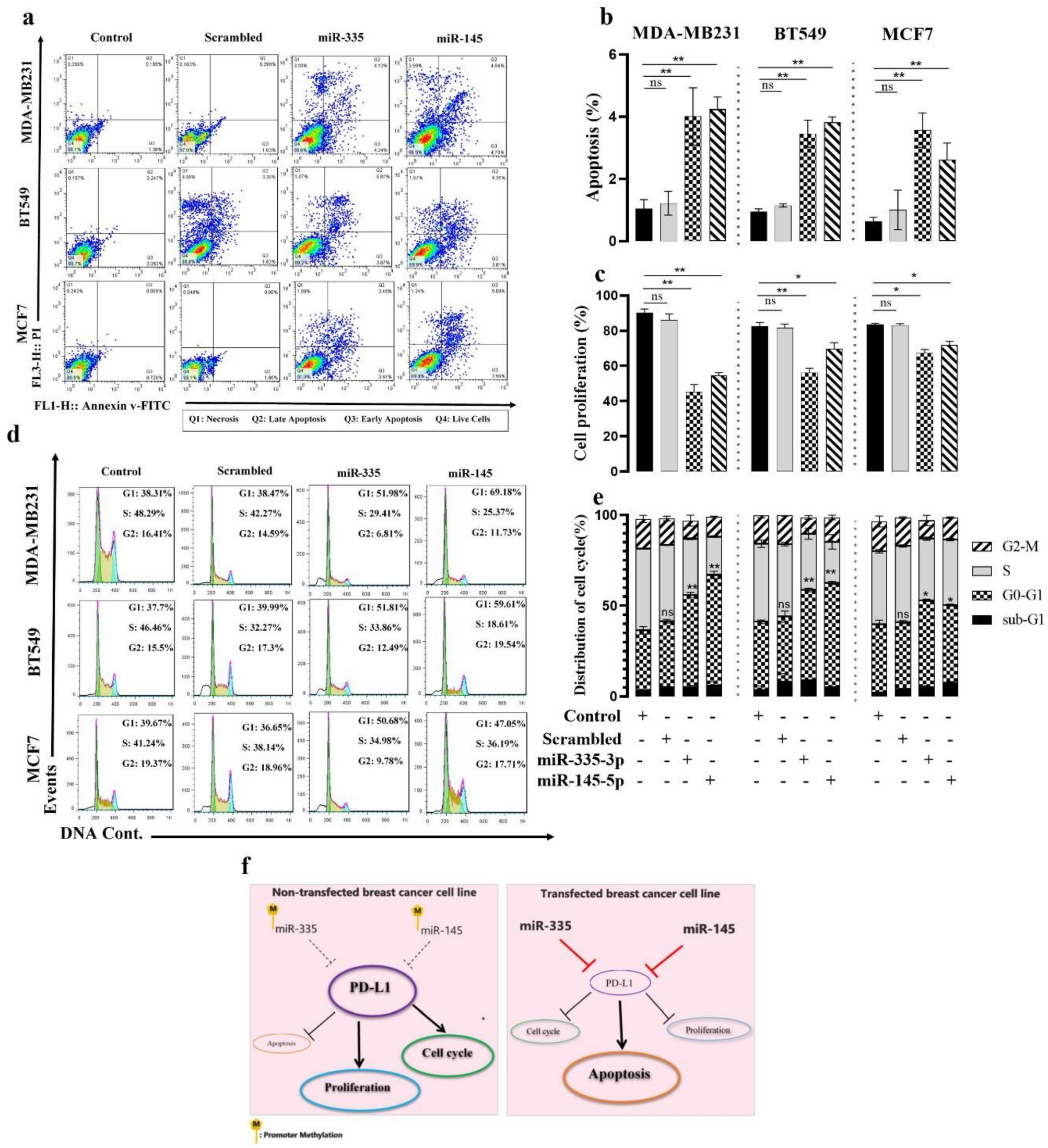
Figure 6

MiR‐335 and -145 effects on BC cell apoptosis, proliferation, and cell cycle. (a) Apoptosis induction was investigated using flow cytometry. (b) Apoptosis rates are shown in the graphs; miR-335 and -145 transfection significantly increased apoptosis in MDA-MB231, BT549, and MCF7 cells. (c) A statistically significant reduction in MDA-MB231, BT549, and MCF7 cell proliferation was observed in the miR-335 and -145 groups when compared to the control groups. No difference was found between the control group and the scrambled group. (d) Analysis of the cell cycle distribution of PD-L1 expression due to overexpression of miR-335 and-145 could arrest the cell cycle at the G0/G1 phase. (e) The graphs show the percentage of cells in each cell cycle phase. (f) Schematic graph depicting the function of miR-335 and -145 in breast cancer. MiR-335 and -145 overexpression leads to PD-L1 inhibition, which leads to enhanced proliferation and the cell cycle while inhibiting apoptosis in breast cancer. Overexpression of miR-335 and -145 reinforces the suppression of its target PD-L1, leading to the suppression of tumorigenicity in breast cancer. *P ≤ 0.05, **P ≤ 0.01, ns = non-significant.