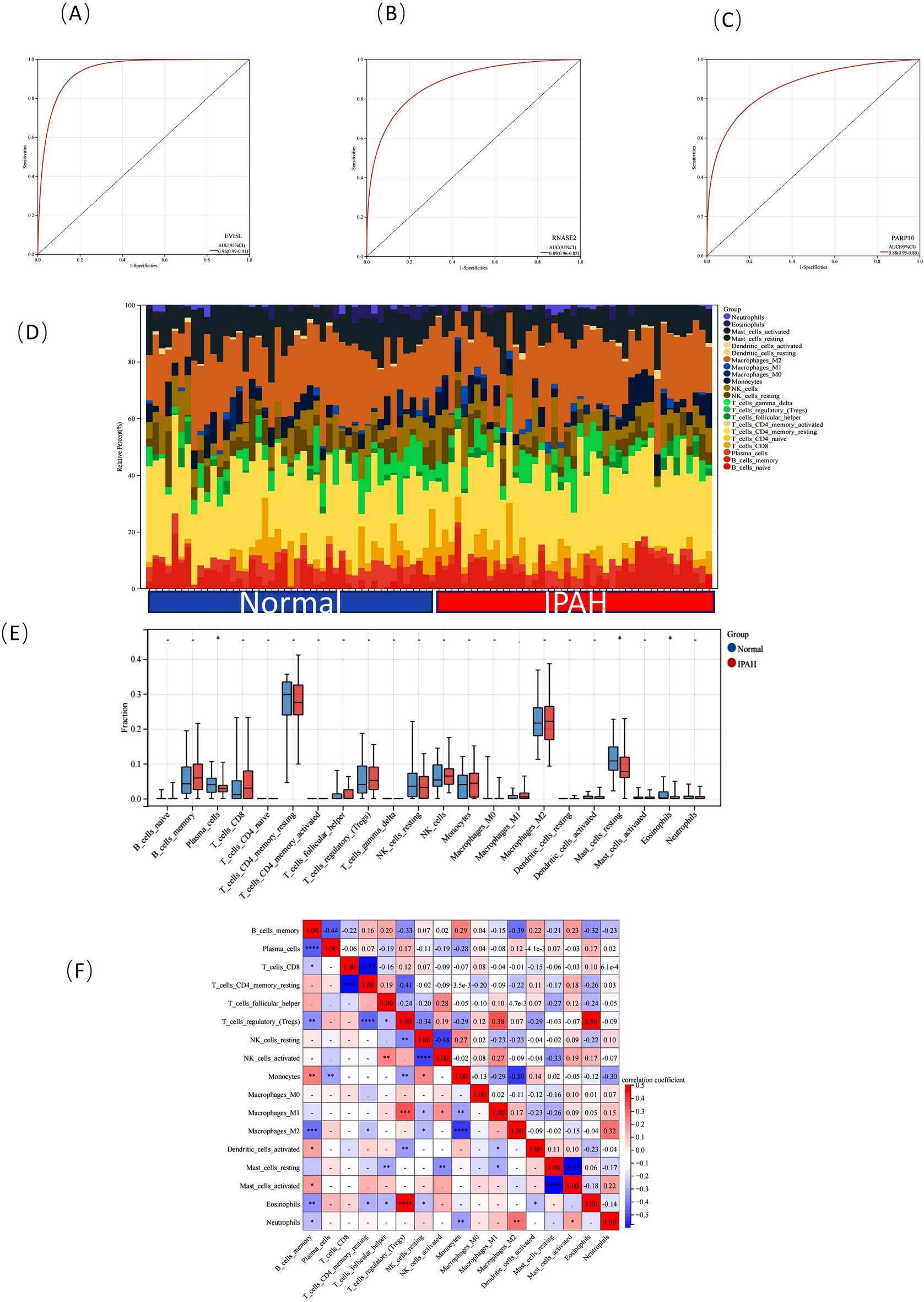
Figure 8

(A–C) ROC curve of part of the candidate diagnostic genes: (EVI5L(AUC = 0.95,95%CI 0.91–0.99), RNASE2(AUC = 0.89,95%CI 0.82–0.96), PARP10(AUC = 0.88,95%CI 0.80–0.95). (D) Twenty-two immune-infiltrating cell scores were calculated for each sample. Using Barplot to visualize the proportion of each type of immune cell in different samples. (E) Comparison of immune cells with different proportions between IPAH and control groups. (F) IPAH immune cell ratio-related heat map. Red represents a positive correlation and blue represents a negative correlation. Figure 8 is drawn by R software program (version 3.40.6; R Foundation for Statistical Computing, Vienna, Austria, https://www.r-project.org/).