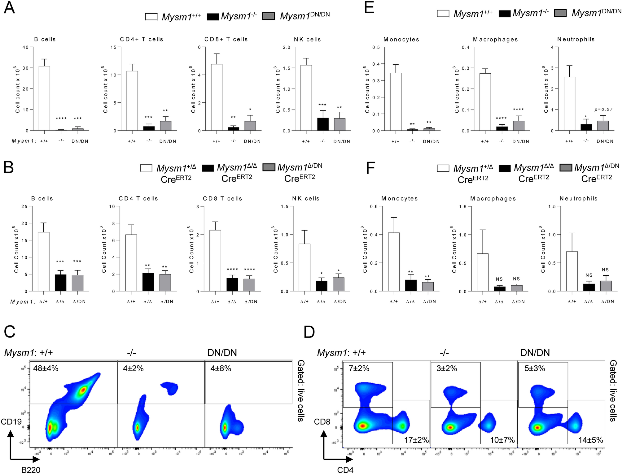
Figure 3

Depletion of splenic lymphoid and myeloid immune cells with the loss of MYSM1 DUB catalytic activity. Flow cytometry analyses were performed on (A,C–E) Mysm1+/+, Mysm1−/−, and Mysm1DN/DN mice, and (B,F) CreERT2 transgenic mice of Mysm1fl/+, Mysm1fl/fl, and Mysm1fl/DN genotypes at > 20 weeks after tamoxifen treatment, to quantify (A,B) B cells (CD19+CD3−), CD4 T cells (CD3+CD4+CD8−), CD8 T cells (CD3+CD4−CD8+), NK cells (CD3−NK1.1+), and (E,F) monocytes (CD45+CD3−NK1.1−CD11b+Ly6C+Ly6G−), macrophages (CD45+CD3−NK1.1−CD11b+Ly6G−Ly6C−F4/80+CD64+), and neutrophils (CD45+CD3−NK1.1−CD11b+Ly6G+Ly6C−). The data is from (A,E) 3–10 mice per genotype consolidated from two independent experiments, or (B,F) 8–11 mice per genotype consolidated from three independent experiments. Bars represent means ± SEM; statistical analysis with ANOVA and Dunnett’s post-hoc test, comparing each group to the control, *p < 0.05, **p < 0.01, ***p < 0.001, ****p < 0.0001, NS—not significant. (C,D) Representative flow cytometry plots of the spleen of Mysm1+/+, Mysm1−/−, and Mysm1DN/DN mice gated on live cells and showing the depletion of (C) CD19+ B cells and (D) CD4+ and CD8+ T cells in Mysm1−/− and Mysm1DN/DN mice; the average frequencies of cells in the gates are presented as mean ± st. dev.