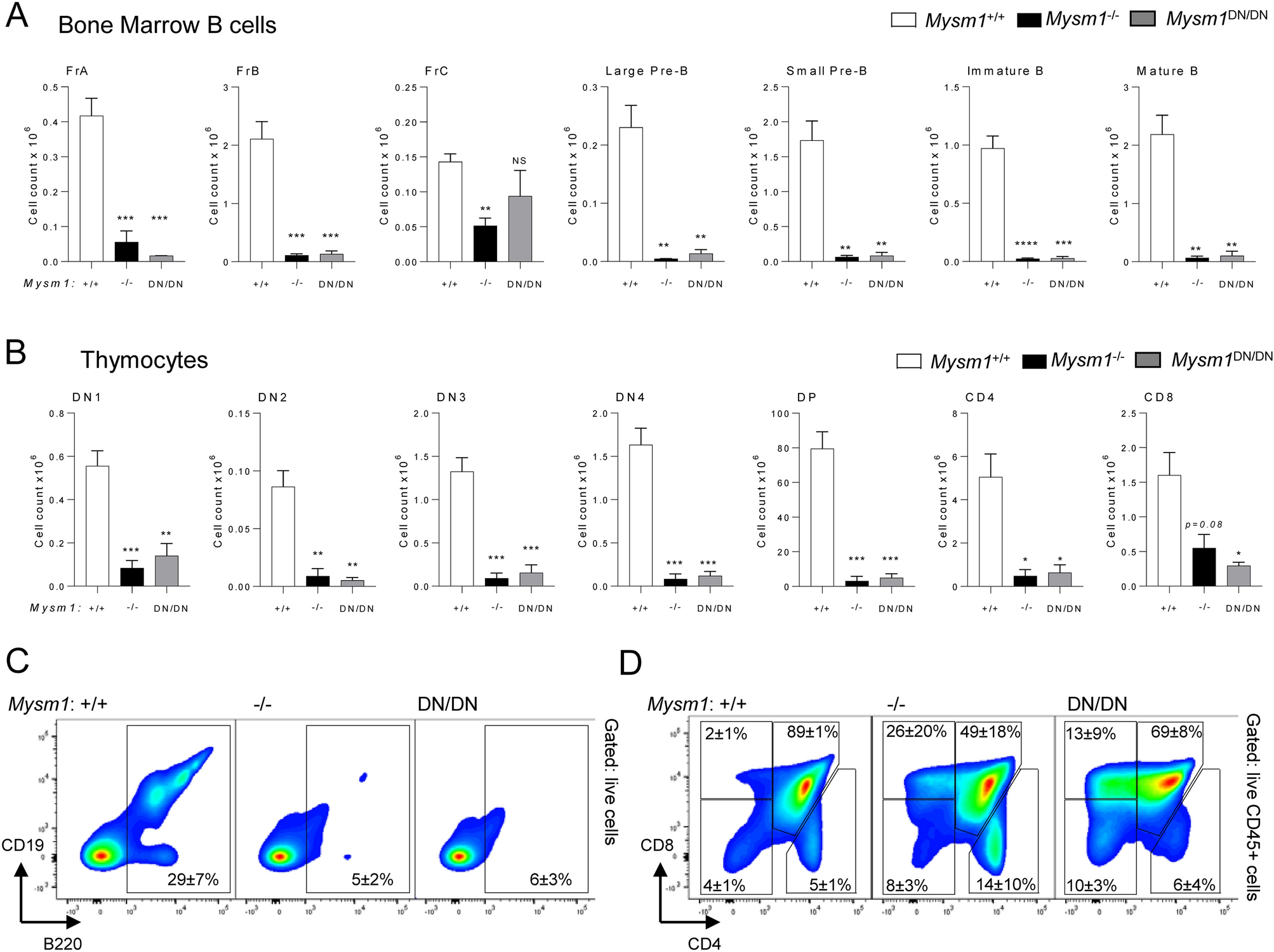
Figure 4

Depletion of B and T lymphocyte precursors in the bone marrow and thymus in mice with the loss of MYSM1 DUB catalytic activity. Flow cytometry analyses were performed on Mysm1+/+, Mysm1−/−, and Mysm1DN/DN mice, analyzing (A) the bone marrow for the following B cell populations: Fraction A (FrA, B220+IgM−IgD−CD43+CD24loBP1lo), Fraction B (FrB, B220+IgM−IgD−CD43+CD24+BP1lo), Fraction C (FrC, B220+IgM−IgD−CD43+CD24+BP1+), large pre-B cells (B220+CD19+IgM−IgD−CD43−IL7RαhiFSChi), small pre-B cells (B220+CD19+IgM−IgD−CD43−IL7RαloFSClo), immature B cells (B220+IgM+IgD−), mature B cells (B220+IgM+IgD+); and (B) the thymus for double negative thymocytes DN1 (CD45+CD4−CD8−CD44+CD25−), DN2 (CD45+CD4−CD8−CD44+CD25+), DN3 (CD45+CD4−CD8−CD44−CD25+), and DN4 (CD45+CD4−CD8−CD44−CD25−), double positive thymocytes (DP, CD45+CD4+CD8+), and single positive thymocytes (CD45+CD4+CD8− and CD45+CD4−CD8+). The data is from 3 to 10 mice per genotype consolidated from two independent experiments. Bars represent means ± SEM; statistical analysis with ANOVA and Dunnett’s post-hoc test, comparing each group to the control, *p < 0.05, **p < 0.01, ***p < 0.001; bone marrow cell counts are presented per two tibias and femurs. (C) Representative flow cytometry plots of the mouse bone marrow stained for B220 and CD19 B cell markers and (D) of the mouse thymus stained for CD4 and CD8; the average frequencies of cells in the gates are presented as mean ± st. dev.