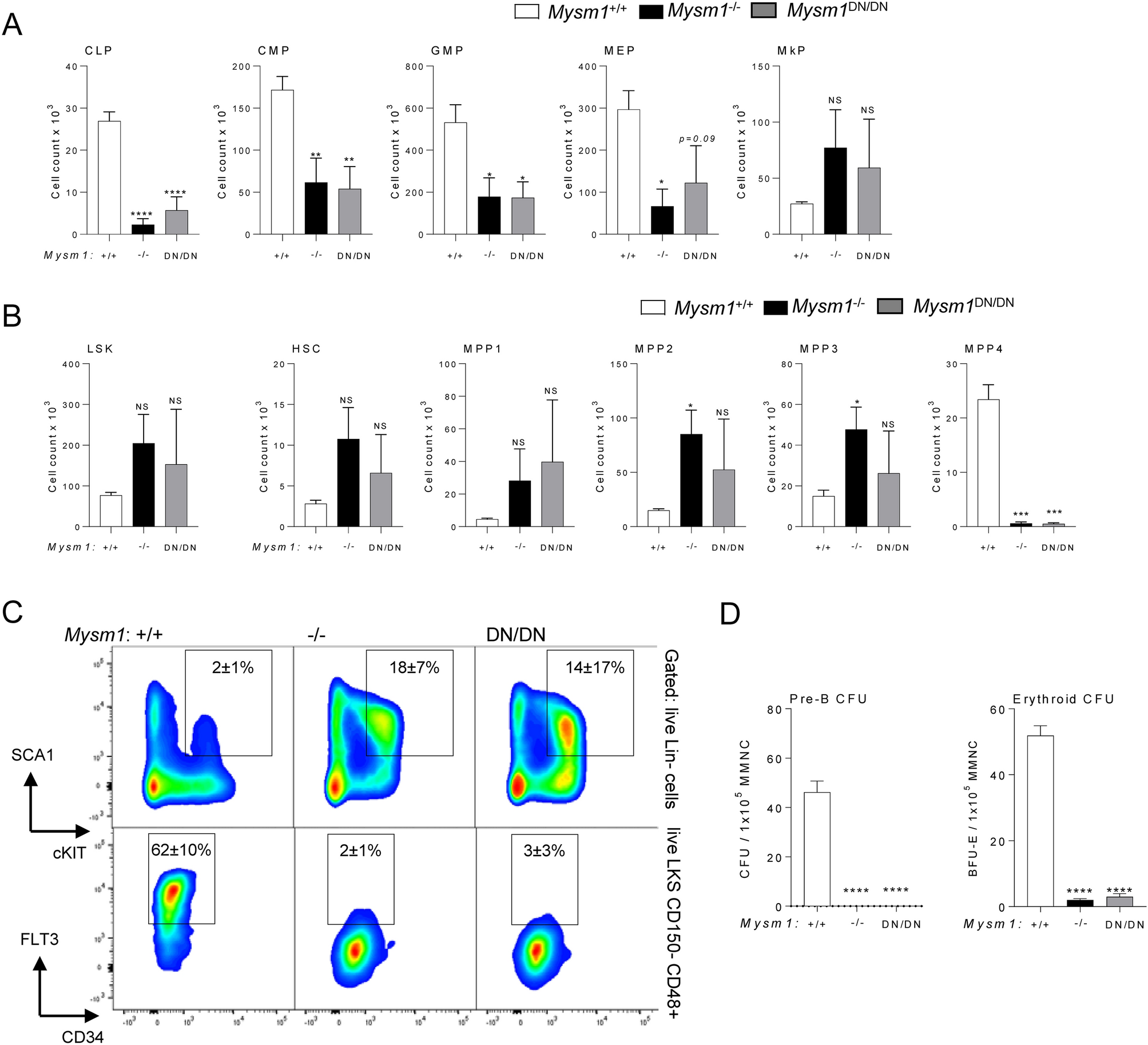
Figure 5

Hematopoietic dysfunction and altered hematopoietic progenitor cell numbers in Mysm1DN/DN mice. Flow cytometry analyses were performed on the bone marrow of Mysm1+/+, Mysm1−/−, and Mysm1DN/DN mice to quantify (A) common lymphoid progenitors (CLP, Lin−IL7Rα+cKitloSca1lo), common myeloid progenitors (CMP, Lin−cKit+Sca1−CD34+CD16/32−), granulocyte monocyte progenitors (GMP, Lin−cKit+Sca1−CD34+CD16/32+), megakaryocyte erythroid progenitors (MEP, Lin−cKit+Sca1−CD34−CD16/32−), and megakaryocyte progenitors (MkP, Lin−cKit+Sca1−CD150+CD41+); (B) hematopoietic stem cells (HSCs) and multipotent progenitors (MPP1-4), gated as LSK (Lin−cKit+Sca1+), followed by CD150+CD48−CD34−Flt3− for HSCs, CD150+CD48−CD34+Flt3− for MPP1, CD150+CD48+CD34+Flt3− for MPP2, CD150−CD48+CD34+Flt3− for MPP3, and CD150−CD48+CD34+Flt3+ for MPP4. The data is from 3–10 mice per genotype consolidated from two independent experiments. Bars represent means ± SEM; statistical analysis with ANOVA and Dunnett’s post-hoc test, comparing each group to the control, *p < 0.05, **p < 0.01, ***p < 0.001, ****p < 0.0001, NS—not significant; bone marrow cell counts are presented per two tibias and femurs. (C) Representative flow cytometry density plots of the bone marrow of Mysm1+/+, Mysm1−/−, and Mysm1DN/DN mice, gated on live Lin- cells and showing the LSK cell population (top), or gated on the LSK C150−CD48+ cells and showing the Flt3lo MPP3 and Flt3hi MPP4 cells; the average frequency of cells in the gates is presented as mean ± st. dev. While the LSK cell numbers are highly variable (top), a strong depletion of the lymphoid-primed MPP4 cells is consistently observed in all the Mysm1−/− and Mysm1DN/DN mice (bottom). (D) Colony forming units (CFU) assays showing depletion of pre-B and erythroid BFU-E progenitors in Mysm1DN/DN and Mysm1−/− mouse bone marrow; MMNC – marrow mononuclear cells.