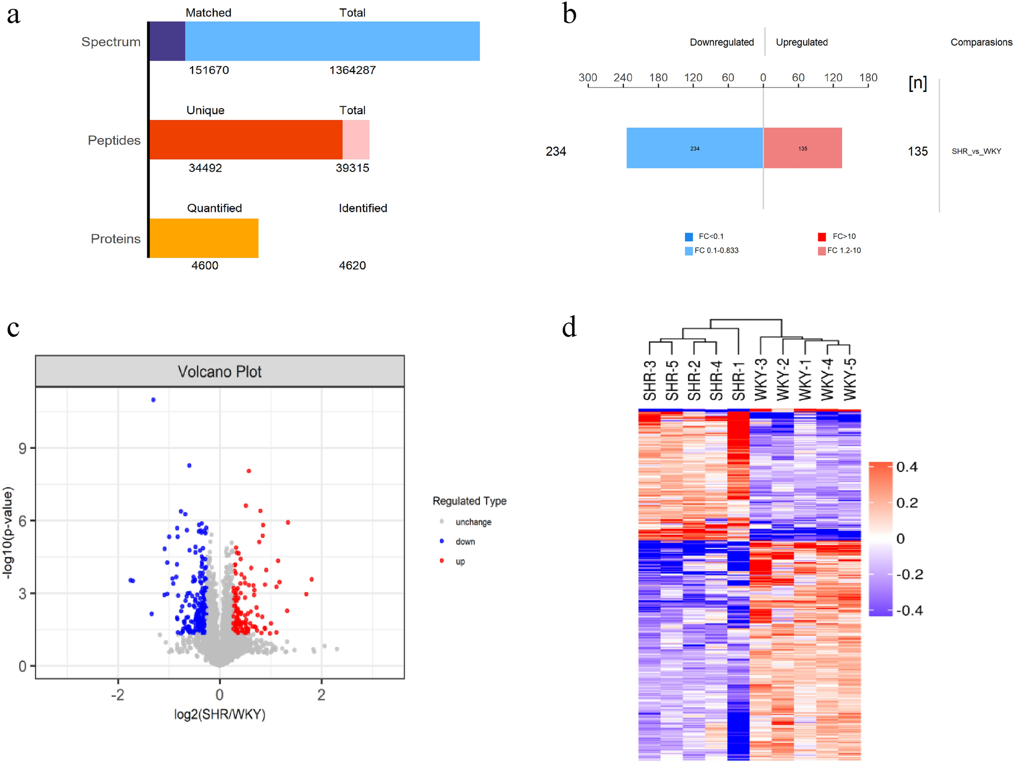
Figure 1
From: Proteomics analysis in myocardium of spontaneously hypertensive rats

Identification and quantification of peptides and proteins in left ventricle of SHRs and WKYs. (a) peptides and proteins. (b) The analysis of DEPs. (c) Volcano plots of quantified proteins. (d) Hierarchical clustering analysis of DEPs.