Figure 5
From: Effects of imeglimin on mitochondrial function, AMPK activity, and gene expression in hepatocytes

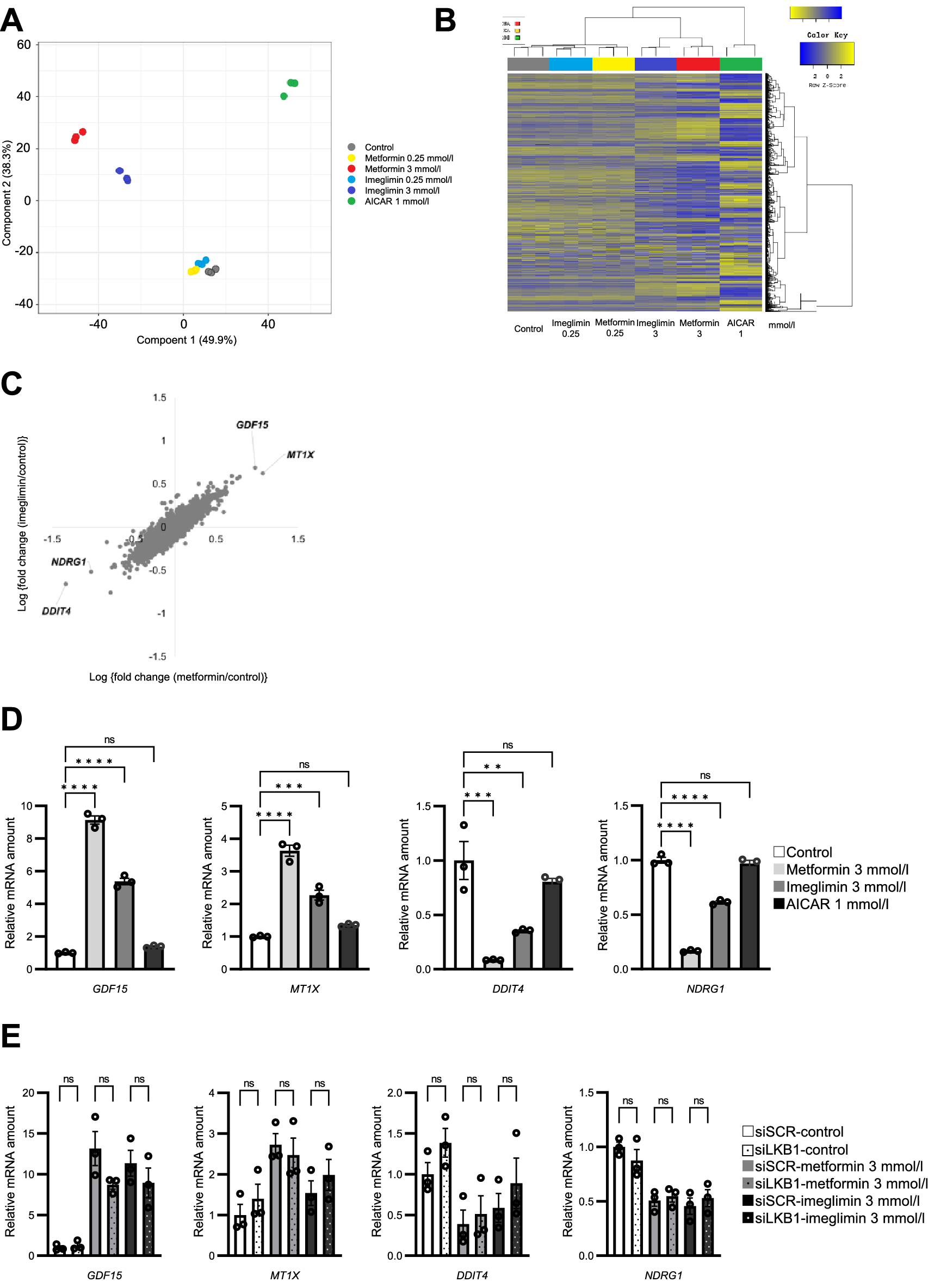
Similarities and differences in the effects of imeglimin and metformin on gene expression in HepG2 cells. (A–C) HepG2 cells were stimulated with 0.25 or 3 mmol/l metformin or imeglimin, with 1 mmol/l AICAR, or with vehicle for 12 h, after which RNA was isolated from the cells and subjected to RNA-seq analysis (n = 3 independent replicates). Multidimensional scaling analysis (A) and hierarchical clustering analysis (B) of the sequencing data, as well as a logarithmic scatter plot of the fold changes in gene expression (TPM > 10) induced by metformin or imeglimin at 3 mmol/l relative to the vehicle control (C), are shown. (D) RT-qPCR analysis of expression of the four genes indicated in (C) for cells treated with 3 mmol/l metformin or imeglimin, with 1 mmol/l AICAR, or with vehicle. (E) RT-qPCR analysis of expression of the four genes indicated in (C) for cells transfected with LKB1-targeting or control siRNAs for 72 h and then stimulated with vehicle or with 3 mmol/l metformin or imeglimin for 12 h. All RT-qPCR data are means ± SEM (n = 3 independent replicates). *p < 0.05, **p < 0.01, ***p < 0.001, ****p < 0.0001, ns (one-way ANOVA followed by Tukey’s test).