Figure 3
From: Angiotensin II type 1a receptor deficiency alleviates muscle atrophy after denervation

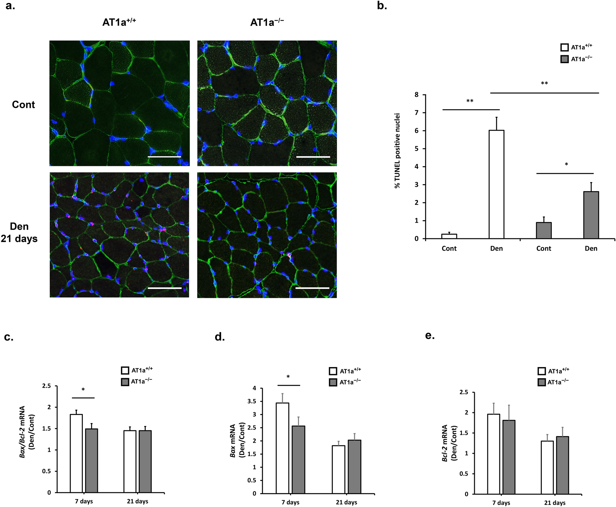
AT1a receptor loss mitigated apoptosis in the denervated gastrocnemius muscle. (a) Immunostaining of gastrocnemius muscles in each AT1a+/+ and AT1a−/− mice at 21 days postdenervation. Apoptotic cells were detected by TdT-mediated dUTP nick-end-labeling (TUNEL) staining in the denervated gastrocnemius muscles. Triple staining with TUNEL positive apoptotic nuclei (red), nuclear stained by DAPI (blue), and laminin (green). Scale bar: 50 μm. (b) The graphs show the ratio (%) of TUNEL-positive nuclei to all the nuclei (TUNEL- or DAPI-positive nuclei). (c–e) Gene expression of Bax/Bcl-2 ratio (c), Bax (d), and Bcl-2 (e) was evaluated by RT-qPCR. Expression levels of these transcripts in each sample were normalized to 18S rRNA expression levels and were shown as the fold increase or decrease in mRNA expression in the Den group compared with the Cont group. AT1a+/+-Cont group, n = 6; AT1a+/+-Den group, n = 7; AT1a−/−-Cont group, n = 5; AT1a−/−-Den group, n = 6. Values are means ± SE. *P < 0.05, **P < 0.01.