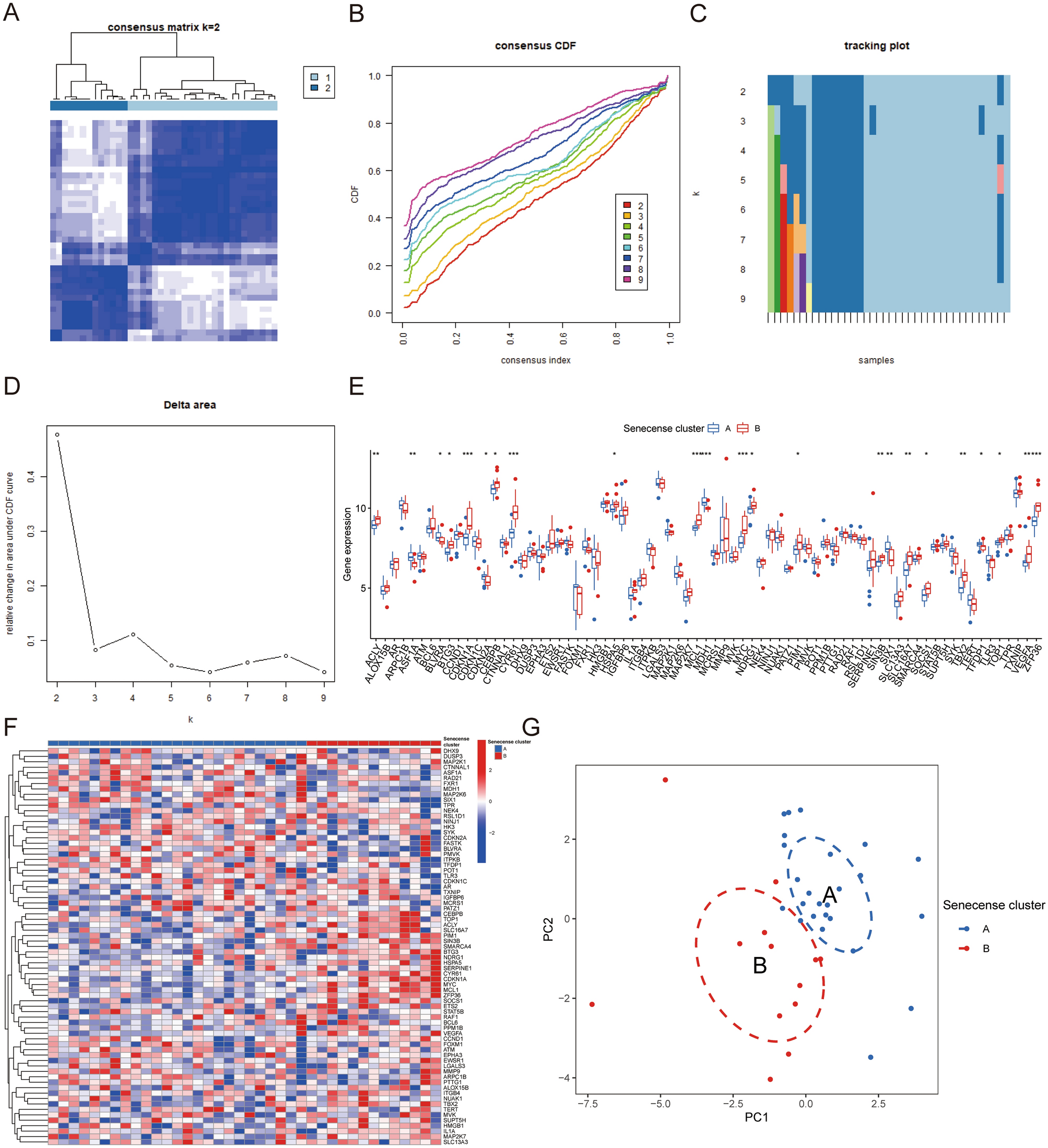
Figure 3

Identification of two senescence clusters. (A–D) Clustering of OA synovial samples based on senescence regulators. (E) Bloxplot showing the gene expression of senescence regulators. (F) Heatmap demonstrating the DEGs of the two senescence clusters. (G) PCA was used to verify the two senescence clusters. (All figures *represents p < 0.05, **represents p < 0.01, ***represents p < 0.001) OA, osteoarthritis; DEGs, differentially expressed genes; PCA, principal component analysis.