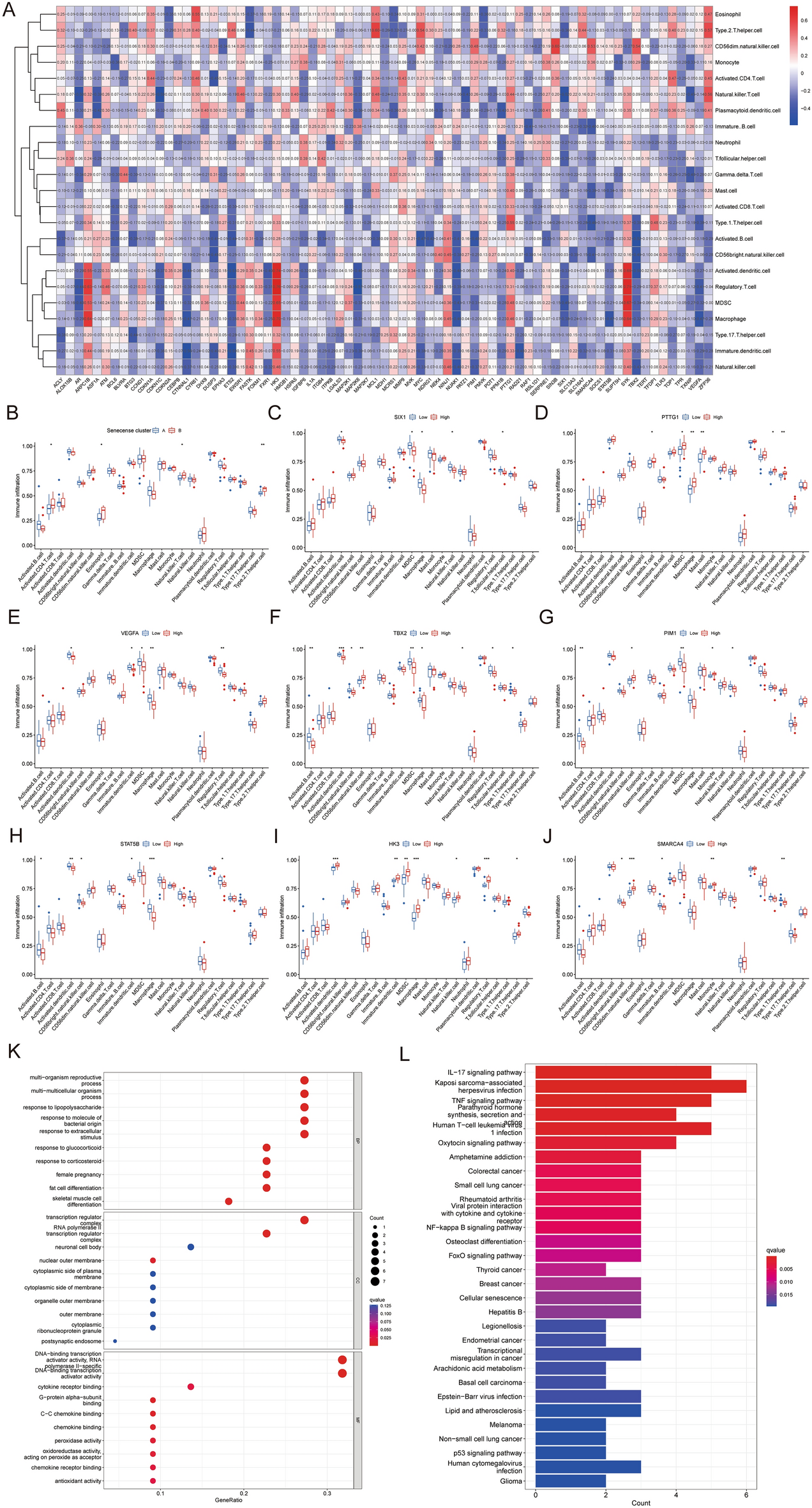
Figure 4

Immune cell infiltration and function enrichment analyses. (A) Heatmap showing the correlation between the expression of the 73 senescence regulators and immune cells infiltration using the ssGSEA method. (B) Boxplot showing the infiltrating immune cells in the two senescence clusters. (C–J) Correlation between key genes (SIX1, PTTG1, VEGFA, TBX2, PIM1, STAT5B, HK3 and SMARCA4) and immune cell infiltration. (K) The bubble diagram showing the top 10 terms of GO categories of BP, MF and CC. (L) Barplot diagram showing the KEGG enrichment analysis. (All figures *represents p < 0.05, **represents p < 0.01, ***represents p < 0.001) ssGSEA, single-sample gene-set enrichment analysis; GO, gene ontology; KEGG, Kyoto Encyclopedia of Gene and Genome; BP, biological process; MF, molecular function; CC, cellular component.