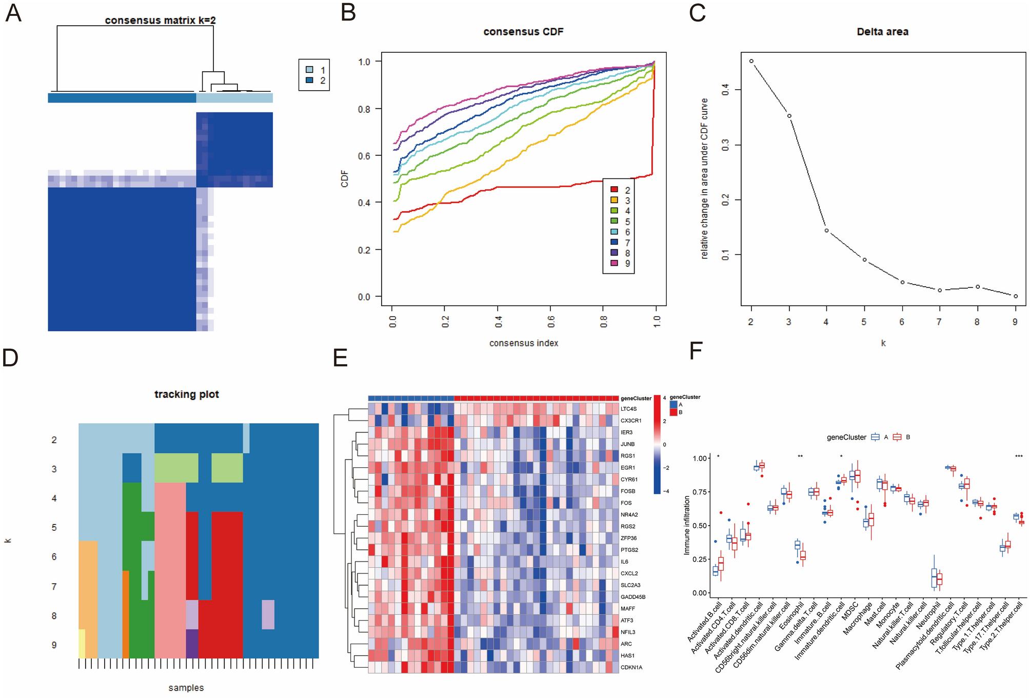
Figure 5

Clarification of two senescence gene clusters. (A–D) Clustering of OA synovial samples based on DEGs of the two senescence clusters. (E) Heatmap showing expression of DEGs in the two gene clusters. (F) Immune cell infiltration in the two gene clusters. (All figures *represents p < 0.05, **represents p < 0.01, ***represents p < 0.001) OA, osteoarthritis; DEGs, differentially expressed genes.