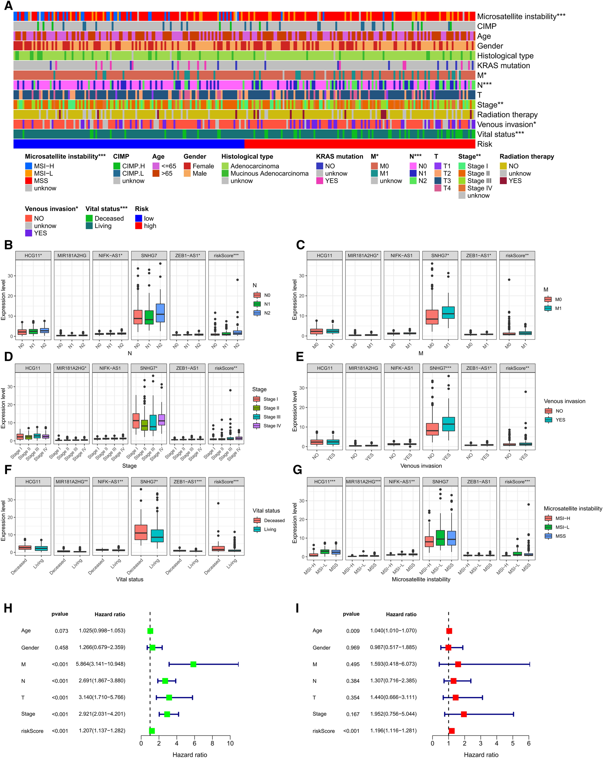
Figure 4

The correlation between the risk signature and clinical parameters. (A) The band diagram and box plots showed that (B) N classification, (C) M classification, (D) AJCC tumor stage, (E) Venous invasion, (F) Vital status, and (G) Microsatellite instability were significantly associated with the risk score. (H) Univariate Cox regression analysis revealed that AJCC tumor stage, T classification, N classification, M classification and risk score were statistically different. (I) Multivariate Cox regression analysis demonstrated that only age and risk score were independent prognostic predictors. *P < 0.05; **P < 0.01; ***P < 0.001.