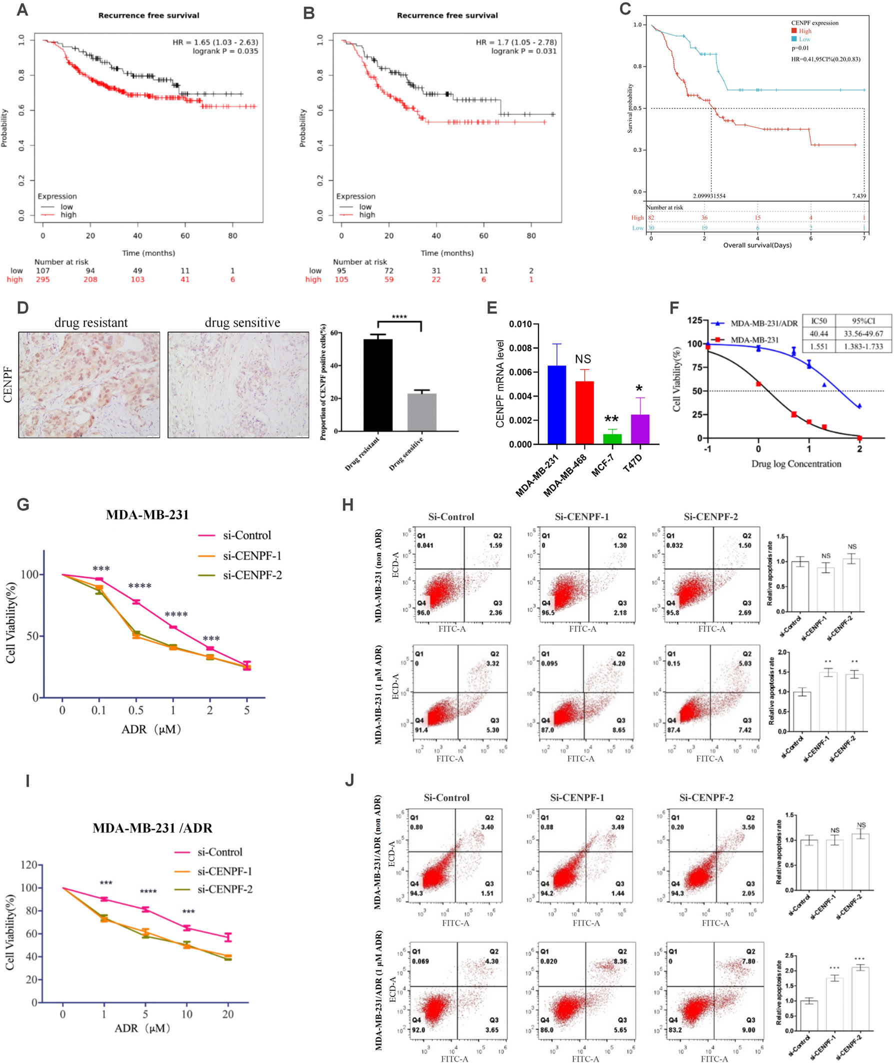
Figure 2

CENPF increases the ADR chemosensitivity of TNBC. (A,B) Recurrence-free survival in breast cancer patients receiving NACT (A, n = 403, log-rank P = 0.035) or TNBC treatment with NACT (B, n = 200, log-rank P = 0.031), using Kaplan‒Meier Plotter. (C) Overall survival in TNBC patients receiving NACT (C, n = 112, P = 0.02). Data were obtained from GSE25066. (D) Quantification of IHC staining for CENPF chemo-resistant and chemotherapy-sensitive TNBC. (E) CENPF mRNA quantification in MDA-MB-231, MDA-MB-468, MCF-7 and T47D cells performed by RT‒qPCR. F IC50 of adriamycin in MDA-MB-231 and MDA-MB-231/ADR cells. (G–J) We used a drug sensitivity assay to assess the effects of CENPF knockdown on ADR chemosensitivity in MDA-MB-231 (G) and MDA-MB-231/ADR (I) cells. We performed an Annexin V-FITC/PI apoptosis assay to investigate the role of CENPF in cell apoptosis with or without adriamycin in MDA-MB-231 (H) and MDA-MB-231/ADR (J) cells. Data shown represent the means (± SD) of three independent experiments; **P < 0.01, ***P < 0.001, ****P < 0.0001; NS, not significant; log-rank test (A–C), nonlinear regression (F) or one-way ANOVA (G–J).