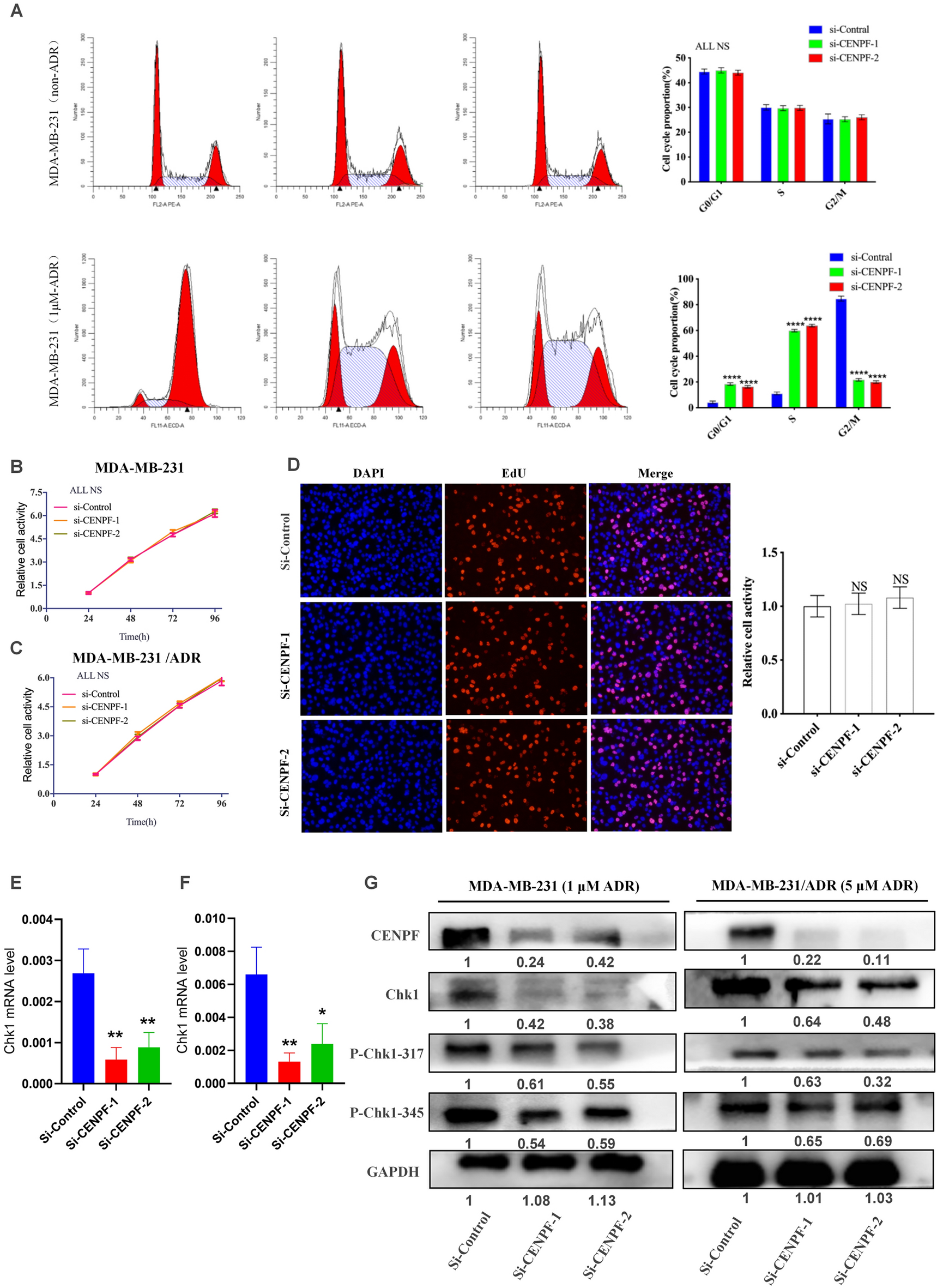
Figure 3

CENPF regulates ADR-induced G2/M phase arrest through Chk1. (A) Flow cytometry was performed to determine the effects of CENPF inhibition on cell cycle distribution with or without adriamycin in MDA-MB-231 cells. (B,C) The effect of CENPF inhibition on cell proliferation in MDA-MB-231 (B) or MDA-MB-231/ADR (C) cells. (D) Cell proliferation was determined by EdU assay. (E,F) Using RT‒qPCR, the mRNA level of CHK1 was detected in MDA-MB-231 (E) or MDA-MB-231/ADR (F) cells with CENPF knockdown. (G) Western blot analysis of the effect of CENPF knockdown on Chk1 expression and phosphorylation in MDA-MB-231 and MDA-MB-231/ADR cells exposed to adriamycin. Data shown represent the means (± SD) of three independent experiments; **P < 0.01, ****P < 0.0001; NS not significant; one-way ANOVA (A–F).