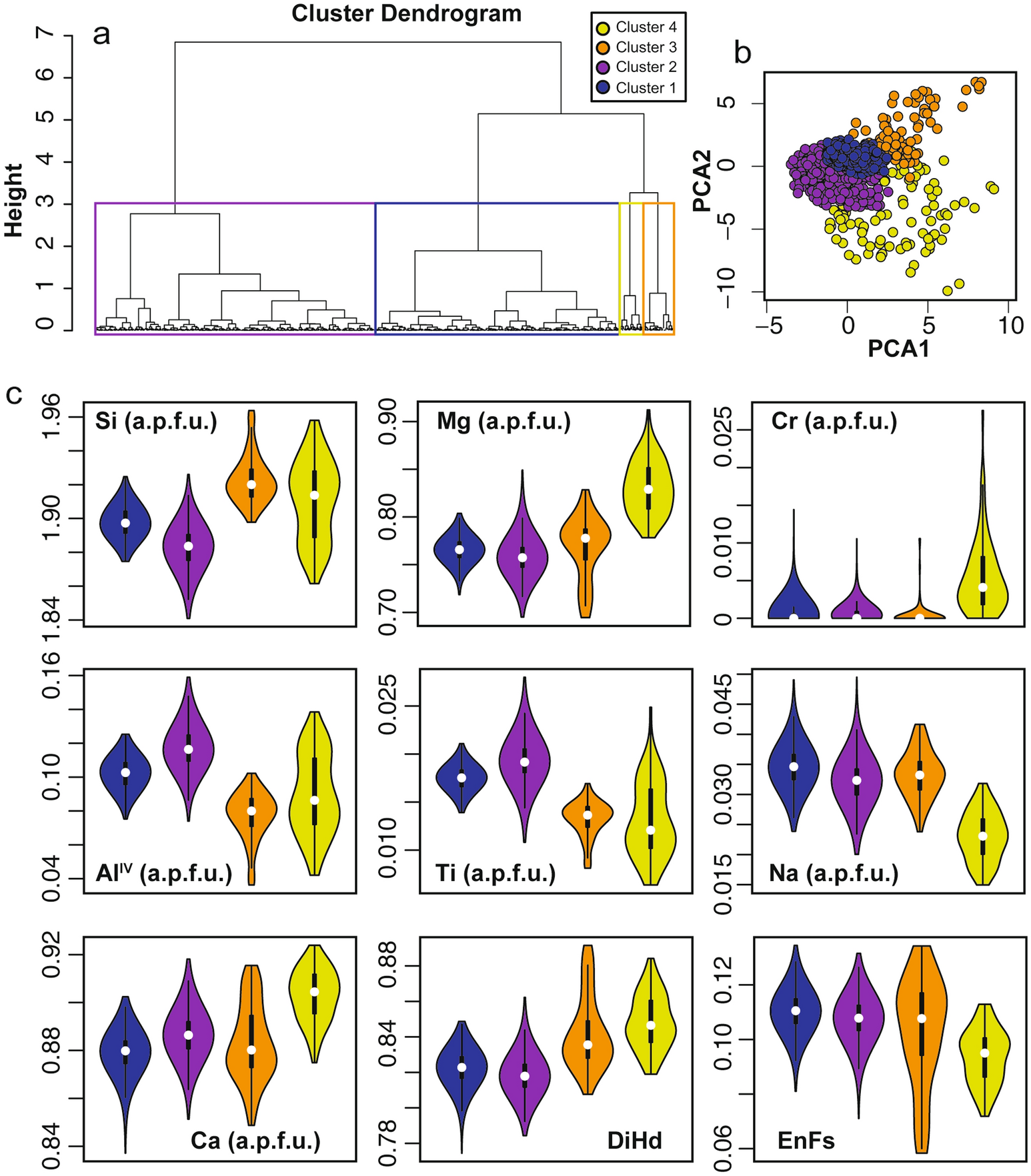
Figure 4

Cluster analysis results. (a) Dendrogram obtained by the Ward linkage clustering method (Methods). The coloured boxes show the groups of analyses associated with each cluster. The height represents the compositional difference required to merge two clusters together. (b) cpx clusters projected using the first (PCA1) and second (PCA2) principal components (Methods). (c) Violin plots showing the density distribution of the chemical composition of each cluster; a.p.f.u.: atom per formula units.