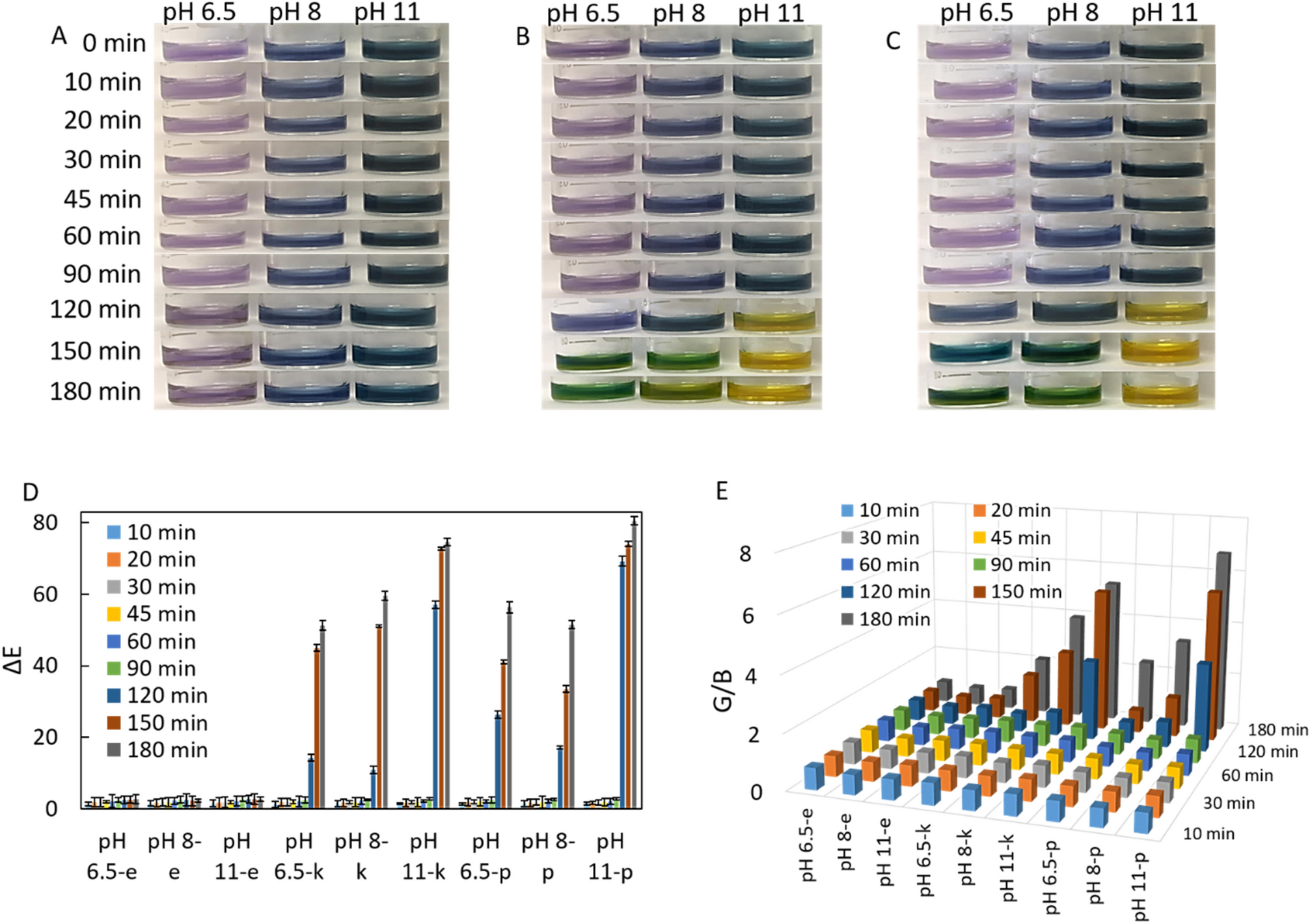
Figure 1

Colorimetric readouts of test 1, test 2 and test 3 with a naked eye for detection of 1.5 McFarland bacterial suspension of (A) E. coli, (B) K. pneumoniae and (C) P. mirabilis. (D) with ΔE values and E) G/B values. Not: pH 6.5-e, pH 8-e and pH 11-e represent presence of E. coli in the tests adjusted to those pH values; pH 6.5-k, pH 8-k and pH 11-k represent presence of. K. pneumoniae in the tests adjusted to those pH values; pH 6.5-p, pH 8-p and pH 11-p represent presence of P. mirabilis in the tests adjusted to those pH values. The error bars demonstrate one standard deviation (SD) obtained from three independent measurements (n = 3).