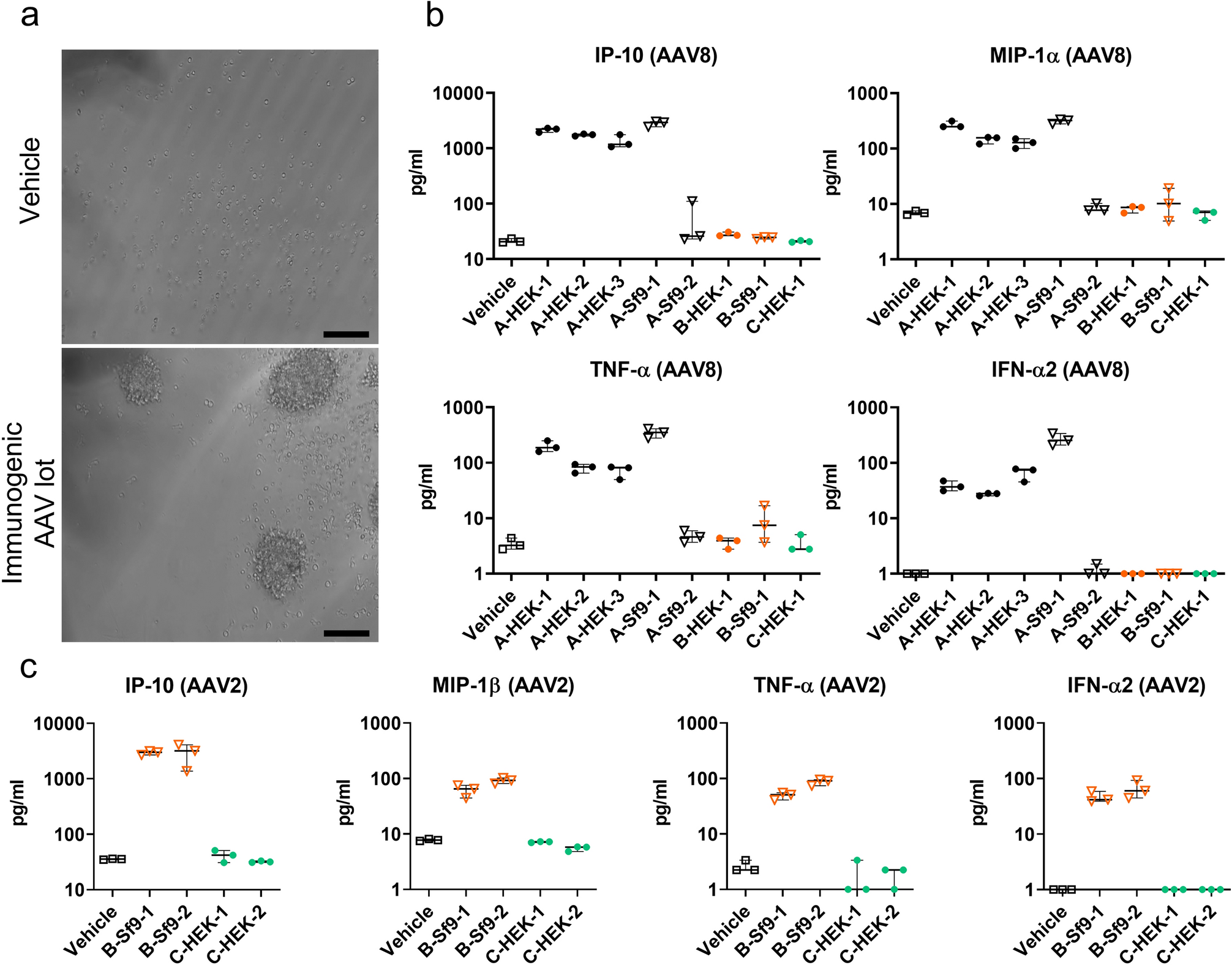
Figure 1

Induction of AAV vector lot-specific immune responses in human pDCs. Human pDCs were stimulated with different lots of AAV8-CMV-eGFP and AAV2-CMV-eGFP (MOI: 1:1 × 106 vg) for 18 h (a) Representative bright field images of pDCs stimulated with vehicle control (upper image) or an immunogenic AAV vector lot (lower image). Scale bar is 100 μm. (b) Cytokine release of IP-10, MIP-1β, TNF-α and IFN-α2 by AAV8-stimulated pDCs. (C) Cytokine release by AAV2-stimulated pDCs. Representative plots of one of three to four independent experiments. Since in the IFN-α2 measurements (b,c) and TNF-α measurement (c) some values fell below the assay range, the constant 1 was added to all measured IFN-α2 and TNF-α values for presentation in a semi-logarithmic plot. Shown are medians and interquartile ranges. In the labels of the individual vector lots the three manufacturers are represented by the letters A, B, C; HEK-cell derived and Sf9-cell derived vectors are indicated by "HEK and "Sf9" and corresponding lots of the same manufacturer and the same production system are numbered “1, 2, 3”. Circle: HEK-derived vector lot; triangle: Sf9-derived vector lot; black: vector lot from manufacturer A; orange: vector lot from manufacturer B; green: vector lot from manufacturer C.