Figure 7
From: LAMP3 transfer via extracellular particles induces apoptosis in Sjögren’s disease

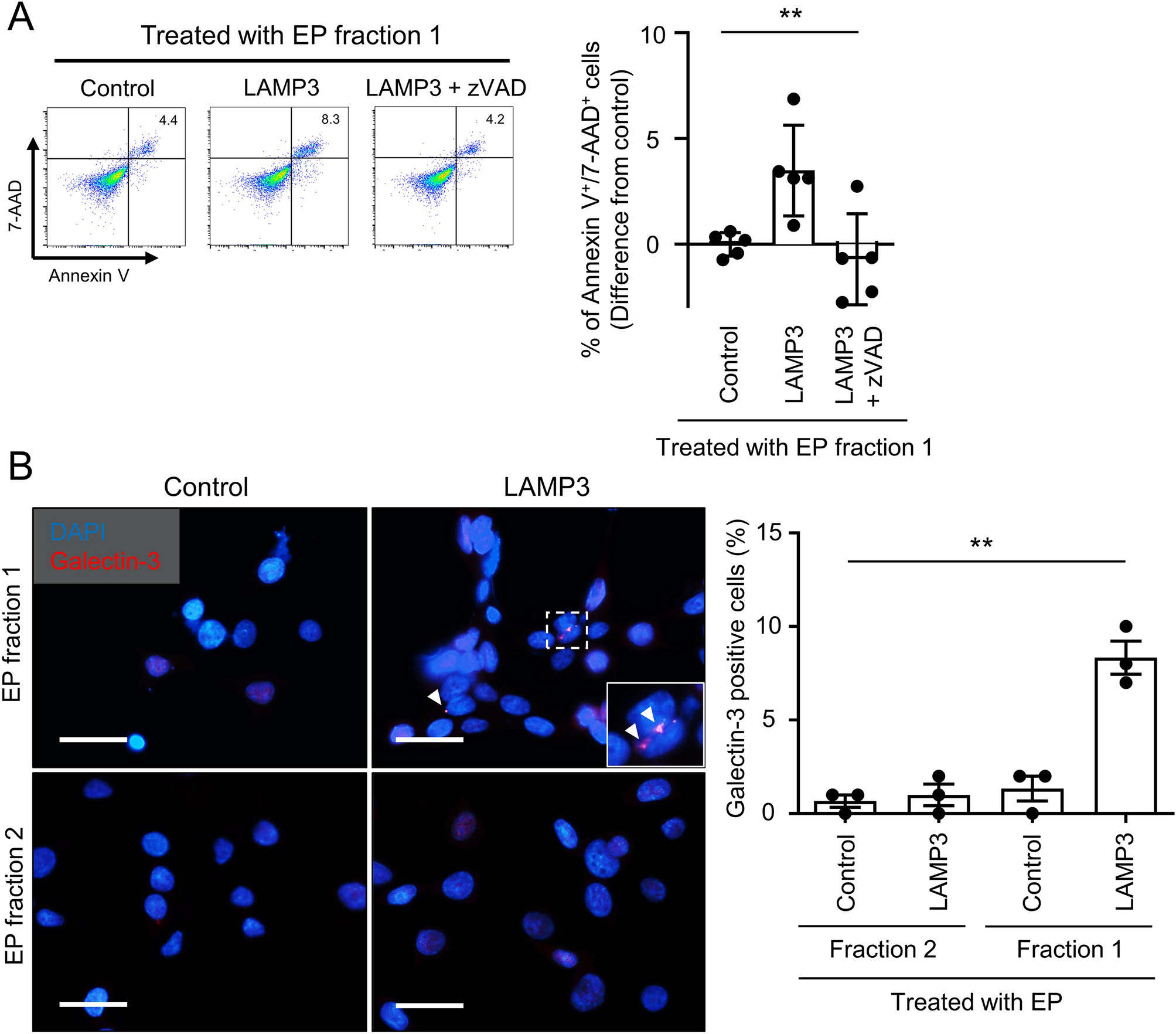
LAMP3 transfer via extracellular particles induces caspase-dependent apoptosis. (A) Naïve A253 cells were treated with EPs from control and LAMP3-overexpressing A253 cells in combination with or without zVAD-fmk (zVAD), a pan-caspase inhibitor. Apoptotic cells were determined by flow cytometry using APC Annexin V/7-AAD 72 h after incubation. Graph showing difference in mean (± SD) number of Annexin V+/7-AAD+ cells in naïve A253 cell culture compared with control (n = 5). (B) Naïve A253 cells were treated with EPs from control and LAMP3-overexpressing A253 cells for 6 h. Galectin-3 puncta formation in treated A253 cell culture was visualized by immunofluorescence (scale bar: 50 μm). Graph showing percentage of galectin-3 puncta–positive cells per 100 treated A253 cells (n = 3). **p < 0.01 (one-way ANOVA).