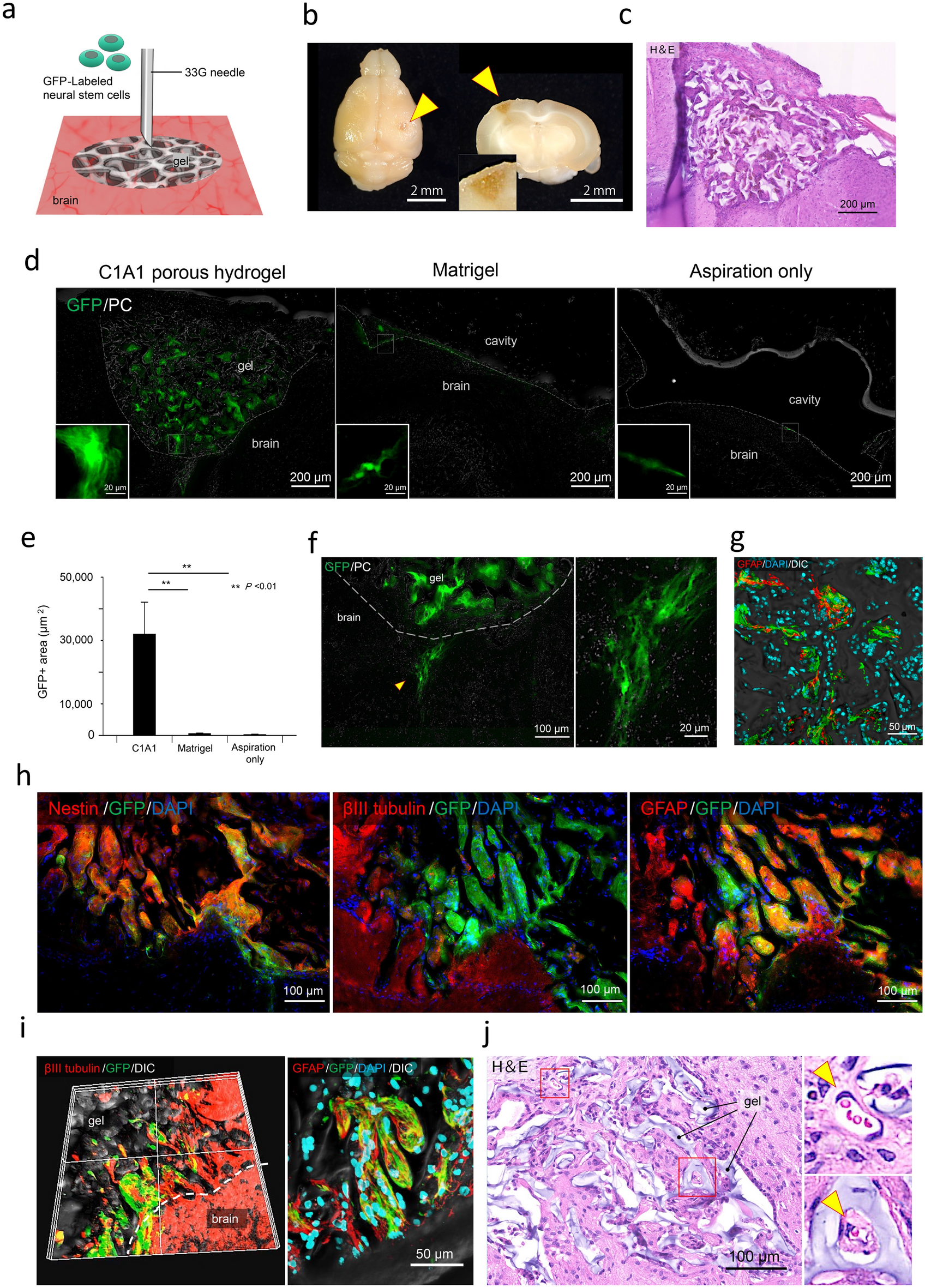
Figure 6

Stepwise transplantation of GFP-labeled NSCs into the implanted C1A1 porous hydrogel. (a) Diagram of NSC transplantation into the C1A1 porous hydrogel. Cell transplantation was performed approximately on day 21 after implantation of the C1A1 porous hydrogel (Table 2, right column). GFP-labeled NSCs were suspended in PBS at a concentration of 5 × 107/ml. The needle was fixed at a depth of 1 mm from the surface of the hydrogel. The cell suspension was injected through a 33G needle in a volume of 2 µl, and the total number of injected cells was 100,000 cells. Schematic figure was prepared by Procreate (version: 5X. https://apps.apple.com/jp/app/procreate/id425073498). (b) Macroscopic photographs of NSC-transplanted brains. Yellow arrowheads indicate injected sites. The whole brain (left) and a coronal section (right) of the implanted C1A1 porous hydrogel at a higher magnification (inset of right). (c) Histological analysis of the transplanted site by H&E staining. (d) Detection of GFP-labeled NSCs transplanted into the C1A1 porous hydrogel by fluorescence microscopy (left). As a control, NSCs suspended in Matrigel (middle) or PBS alone (right) were transplanted. The insets show a higher magnification view of GFP-positive cells. (e) The GFP-positive areas were measured and displayed as a bar graph with the mean ± SEM. **P < 0.01. (f) Fluorescence microscopy of transplanted NSCs migrating into the host brain parenchyma (left). The dotted line indicates the boundary between the C1A1 porous hydrogel and the brain. The yellow arrowhead indicates the migrated area, and a higher magnification is shown (right). (g) Fluorescence microscopy of GFP-NSCs and host-derived GFAP-positive glial cells (red) migrating along the edge of the C1A1 porous hydrogel. (h) Fluorescence microscopy of differentiated transplanted GFP-NSCs on day 40. Immunofluorescence using antibodies against nestin (left), βIII tubulin (middle), and GFAP (right) is shown. (i) Fluorescence microscopy of infiltration of host neural (left) and glial cells (right) on day 64 after cell transplantation. (j) Histological analysis of NSCs transplanted into the C1A1 porous hydrogel on day 36 after cell transplantation in NOD/Shi Jic-scid mice (by H&E staining). Higher-magnification photographs of the red boxes are displayed as small panels on the right. Arrowheads indicate blood vessels.