Figure 2
From: Prognostic factors and Doxorubicin involved in malignant progression of meningioma

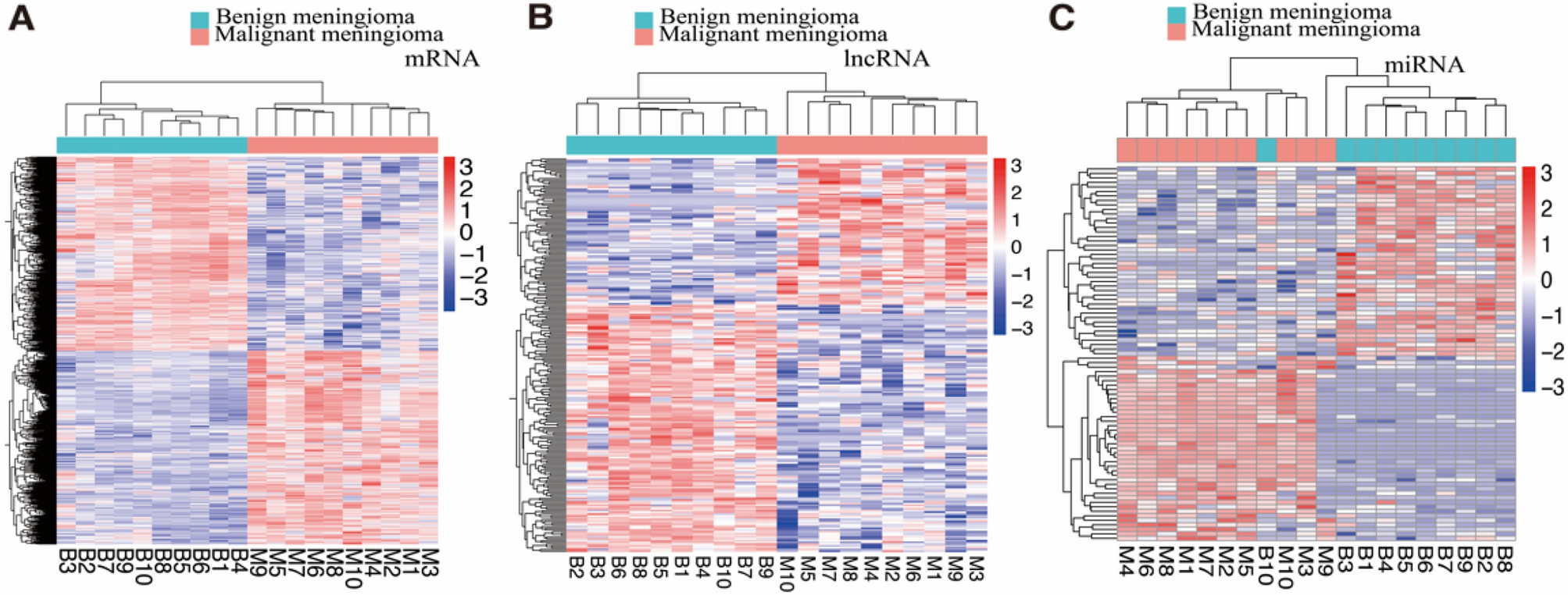
LncRNA, mRNA and miRNA expression profile changes between malignant group and benign group in meningioma. (A, B, C) Hierarchical clustering of all samples revealed the nonrandom partitioning of samples into two major group: one group containing ten malignant progression penetration samples and another group containing ten benign progression samples. Each column represents one sample and each row represents one lncRNA, mRNA and miRNA set. “ComplexHeatmap” R package (version 3.15) was used to graph the result.