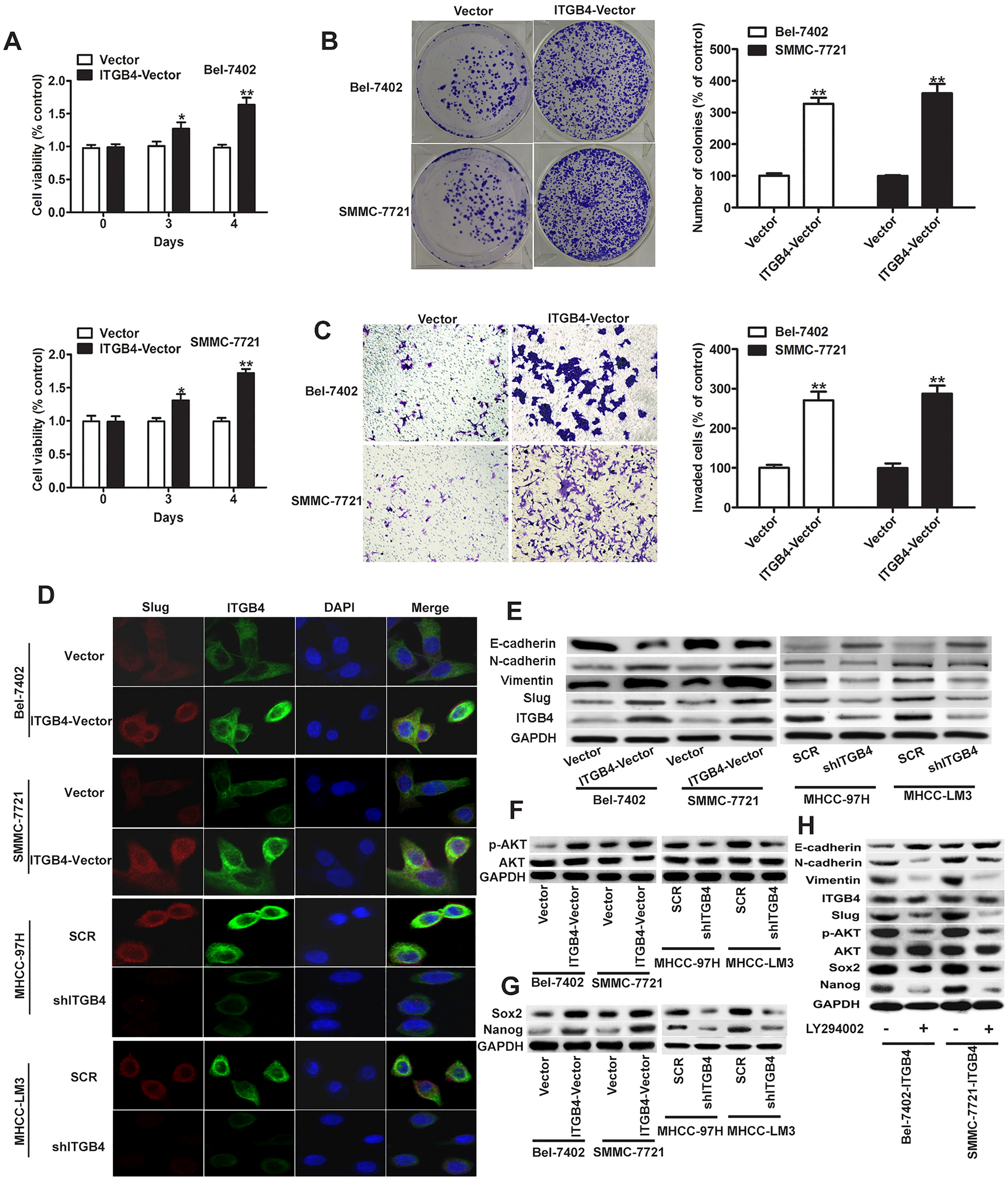
Figure 3

Effects of ITGB4 overexpression on HCC cell proliferation, colony formation, invasion and EMT. (A) ITGB4 was ectopically expressed in the Bel-7402 and SMMC-7721 cell lines, and cell viability was assessed using the MTT assay, and showed significantly higher rates of cell proliferation compared with negative control. (B) Colony forming ability increased in cells treated with ITGB4 vector, which was determined by crystal violet staining and quantified by counting the number of colonies. (C) Compared with negative control, invasive ability of ITGB4-transduced cells was increased determined by the Transwell assay and quantified after 24 h, respectively. (D) Representative images of immunofluorescent detection of ITGB4 and Slug expression in ITGB4-overexpressing cells (Bel-7402 and SMMC-7721), sh-ITGB4 cells (MHCC-97H and MHCC-LM3) and matched control cells. Nuclei were counterstained using DAPI. The results demonstrated an increasing expression of ITGB4 and Slug mainly in the cytoplasm of Bel-7402 and SMMC-7721cells when transfected with ITGB4-vector, while a decreased ITGB4 and Slug expression is shown in the MHCC-97H and MHCC-LM3 cells with the silencing of ITGB4. (E) Western blot detection of the expression of ITGB4, Slug and the EMT markers E-cadherin, N-cadherin, and vimentin in the Bel-7402 or SMMC-7721 cell lines respectively treated with ITGB4 vector and control vector, and MHCC-97H or MHCC-LM3 cell lines respectively treated with shRNA-ITGB4 and negative control. (F,G) Signal pathway of PI3K/AKT and pluripotency factors Sox2 and Nanog were detected using western blot. (H) In western blots of BEL-7402 and SMMC-7721 cells overexpressing ITGB4 and treated or untreated with PI3K inhibitor LY294002, a reduction in levels of EMT protein markers and an increase in E-cadherin in cells treated with inhibitor as shown. *P < 0.05, **P < 0.01.