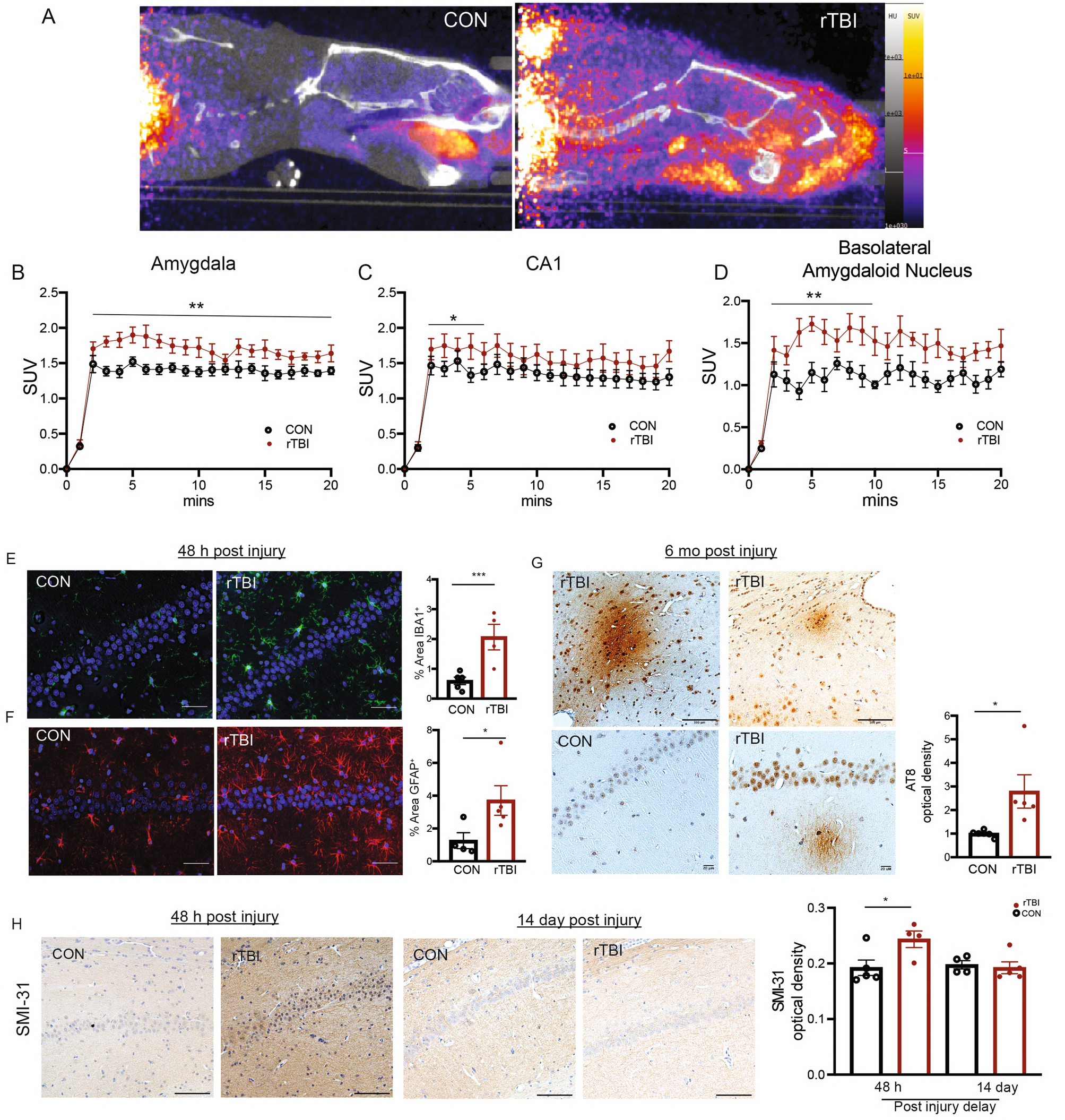
Figure 2

Neuropathological effects of rTBI. (A) Representative PET/CT images for TSPO uptake in control (left) and rTBI (right) rats (n = 6 per group). (B) Quantitative Standard uptake values (SUV) for TSPO radioligand in amygdala (Time: F(20,200) = 110.6, p < 0.0001; Treatment: (1, 10) = 7.771, p = 0.0192; Interaction: (20, 200) = 2.321, p = 0.0017) two-way-RM ANOVA. (C) CA1 (Time: F(5,50) = 216.4, p < 0.0001; Treatment: F(1,10) = 1.711, p = 0.2202; Interaction: F(5,50) = 2.614, p = 0.0355) two-way-RM ANOVA. (D) Basolateral amygdaloid nucleus (Time: F(10,100) = 4 9.67, p < 0.0001; Treatment: F(1,10) = 13.97, p = 0.0039; Interaction: F(10,100) = 2.605, p = 0.0075). (E) Histological staining and quantitation for IBA1+ microglia within CA1, p = 0.0083 Student’s t-test. (n = 4–5 per group) Scale bars = 50 µm. (F) Histological staining and quantitation for GFAP+ astrocytes within CA1, p = 0.0317 Mann Whitney test (p = 0.0300, Shapiro–Wilk) (n = 4–5 per group) Scale bars = 50 µm. (G) Histological staining for AT8+ (Top, left) and condensed staining around vessels (Top, right) Scale bars = 100 µm. Histological staining and quantification of AT8 density in CA1 at 6 months post injury (bottom) p = 0.0210 Student’s t-test (n = 5 per group) Scale bars = 20 µm. (H) Histological staining for SMI-31 at 48 h and 14 days post injury. (n = 4–5 per group) (48 h Con-TBI, p = 0.0409 Student’s t-test). All data are means ± SEM, *p < 0.05, ** < 0.01, ** < 0.01, **** < 0.001.