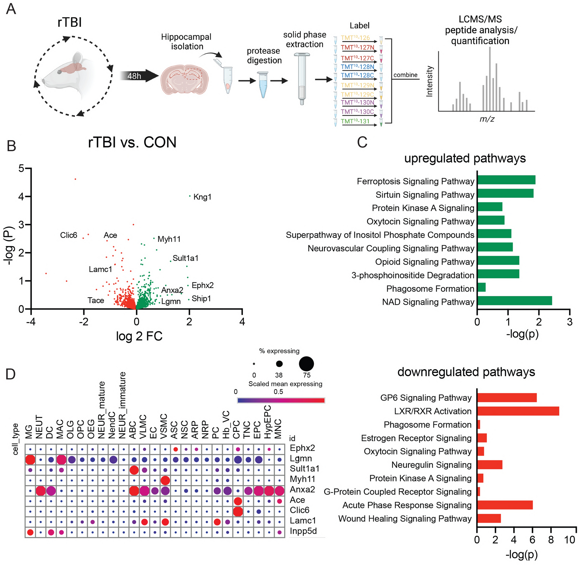
Figure 4

Proteomic alterations following rTBI. (A) Experimental design schematic for tissue isolation, extraction, labeling, and peptide detection for discovery proteomics. (B) Volcano plot of differentially expressed total proteins between rTBI and CON (control) rats (n = 5 pooled brains in duplicate per group, increased sites in green decreased sites in red). (C) (Top) Ingenuity Pathway Analysis of upregulated proteins following rTBI. (Bottom) Ingenuity Pathway Analysis of downregulated proteins following rTBI. (D) Cell-type expression profile in brain of differentially expressed proteins assessed from available dataset47. Abbreviations: (ABC) Arachnoid barrier cells, (mNEUR) Mature neurons, (ARP) Astrocyte-restricted precursors, (NendC) Neuroendocrine cells, (ASC) Astrocytes, (NEUT) Neutrophils, (CPC) Choroid plexus epithelial cells, (NRP) Neuronal-restricted precursors, (DC) Dendritic cells, (NSC) Neural stem cells, (EC) Endothelial cells, (OEG) Olfactory ensheathing glia (EPC) Ependymocytes, (OLG) Oligodendrocytes, (Hb_VC) Hemoglobin-expressing vascular cells, (OPC)Oligodendrocyte precursor cells, (HypEPC) Hypendymal cells, (PC) Pericytes (ImmN) Immature neurons, (TNC) Tanycytes, (MAC) Macrophages, (VLMC) Vascular and leptomeningeal cells, (MG) Microglia, (VSMC) Vascular smooth muscle cells, (MNC) Monocytes.