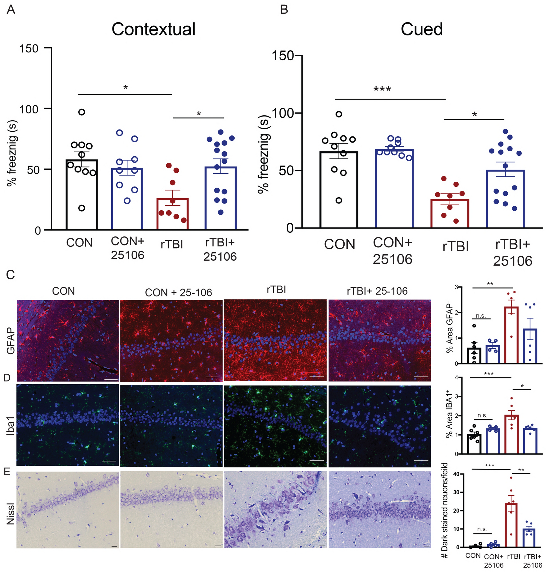
Figure 7

Cdk5 inhibition is neuroprotective against rTBI. (A) Fear conditioning freezing rates in contextual conditioning after rTBI treatment with 25–106 F(3,37) = 4.057, p = 0.0137, ANOVA; (Con-TBI p = 0.0132, TBI-TBI + 25,106, p = 0.0384 Holm-Sidak post hoc) (n = 8–14 per group). (B) Fear conditioning freezing rates in cued conditioning after rTBI treatment with 25–106 F(3,37) = 10.07, p < 0.0001 ANOVA; (Con-TBI p = 0.0002, TBI-TBI + 25,106 p = 0.0137 Holm-Sidak post hoc) (n = 8–14 per group). (C) Immunohistochemistry and quantitation of GFAP+ astrocytes in CA1 following rTBI and treatment with 25–106 F(3,18) = 6.295, p = 0.0041 ANOVA; (Con-TBI, p = 0.0054, Con-TBI + 25,106, p = 0.2259, Holm-Sidak post hoc). (n = 4–6 per group) Scale bars = 50 µm. (D) Immunohistochemistry and quantitation of IBA1+ microglia in CA1 following rTBI and treatment with 25–106 F(3,18) = 8.070, p = 0.0013 ANOVA; (Con-TBI, p = 0.0009, TBI-TBI + 25,106 p = 0.0209, Holm-Sidak post hoc) (n = 4–6 per group) Scale bars = 50 µm. (E) Nissl stained CA1 hippocampal subregion F(3,15) = 14.70 p < 0.0001 ANOVA (CON-TBI, p = 0.0003, TBI-TBI + 25–106 p = 0.01 Holm-Sidak post hoc) Scale bars 20 µm. All data are means ± SEM, *p < 0.05, ** < 0.01, *** < 0.01.